HOME   LIST
‹–   –›

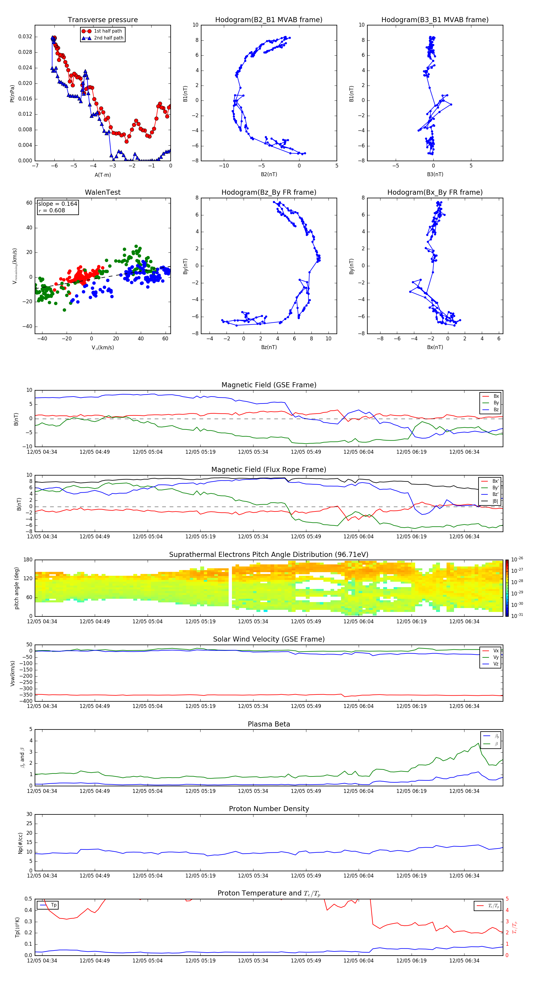
Flux Rope in 2007

Flux Rope Event 2007-12-05 04:32 ~ 2007-12-05 06:45 (134 minutes)


plot