HOME   LIST
‹–   –›

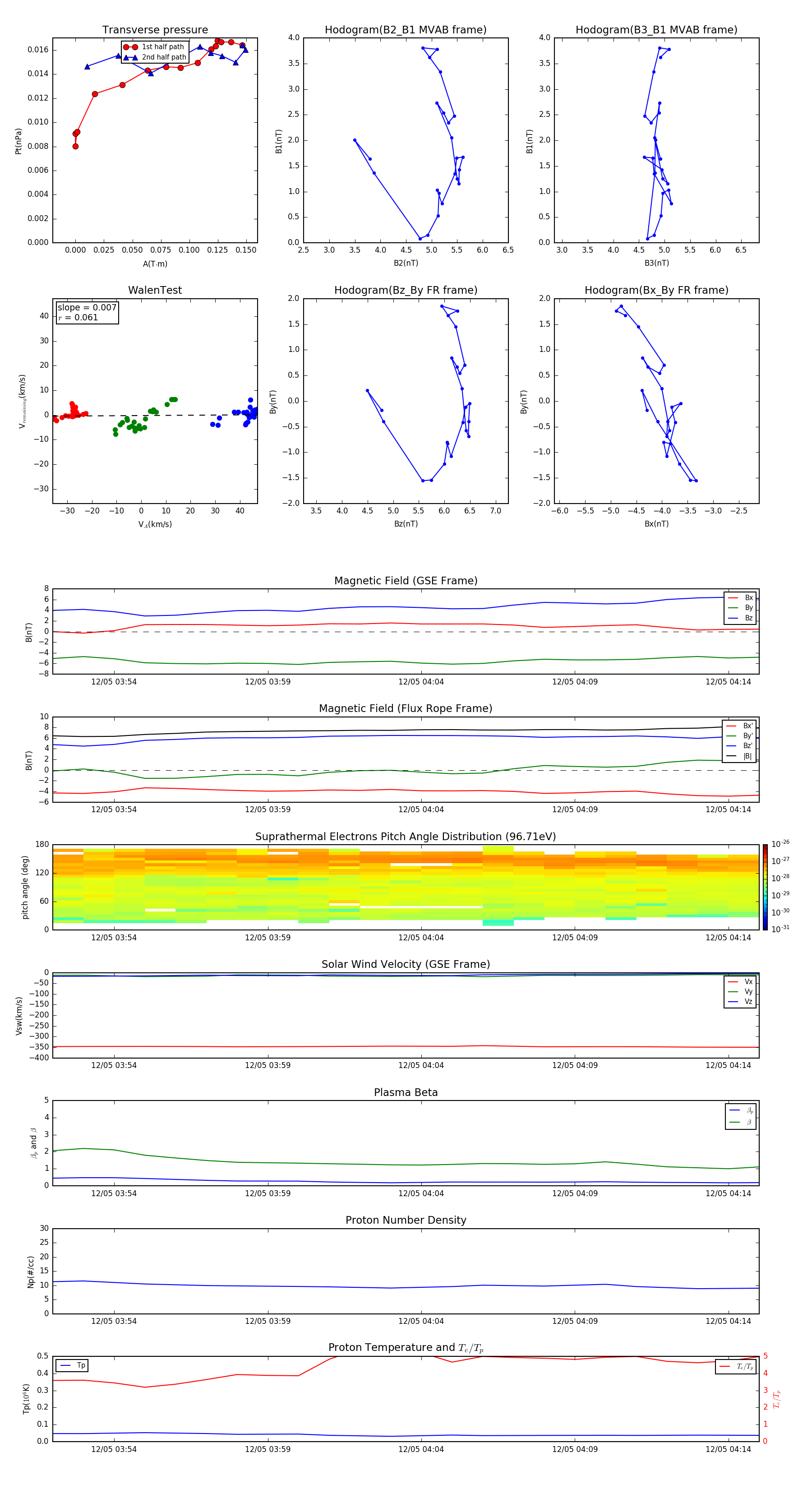
Flux Rope in 2007

Flux Rope Event 2007-12-05 03:52 ~ 2007-12-05 04:15 (24 minutes)


plot