HOME   LIST
‹–   –›

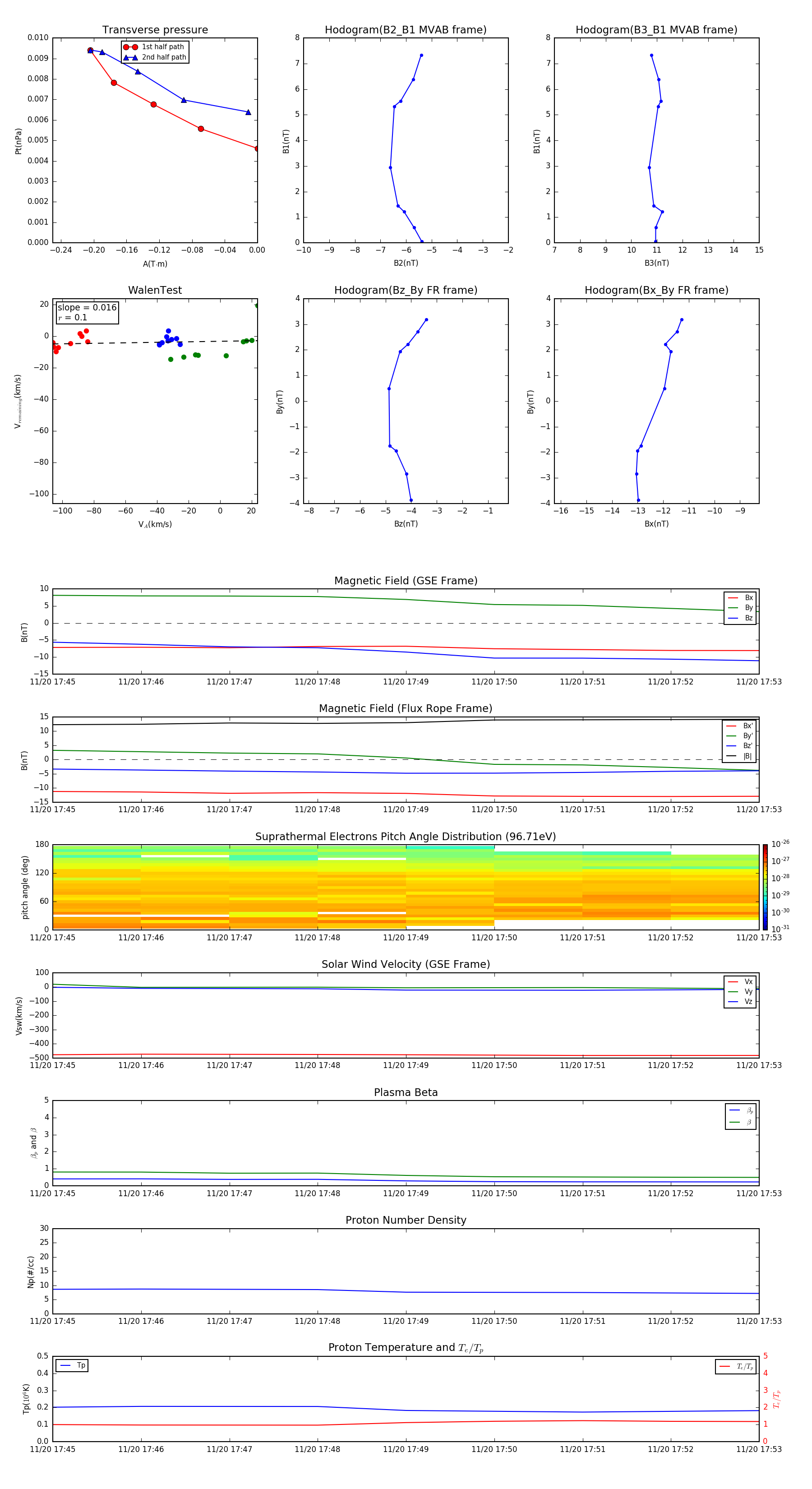
Flux Rope in 2007

Flux Rope Event 2007-11-20 17:45 ~ 2007-11-20 17:53 (9 minutes)


plot