HOME   LIST
‹–   –›

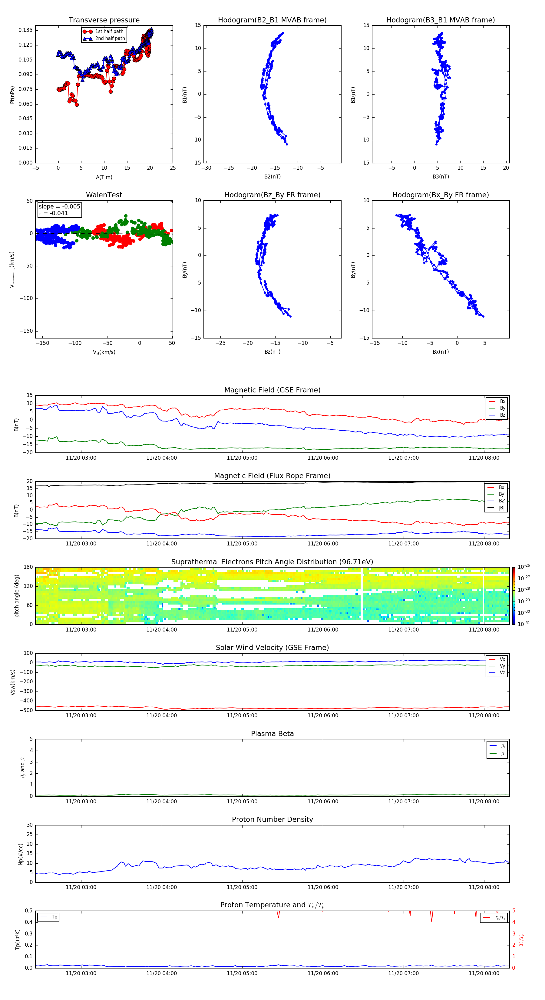
Flux Rope in 2007

Flux Rope Event 2007-11-20 02:26 ~ 2007-11-20 08:19 (354 minutes)


plot