HOME   LIST
‹–   –›

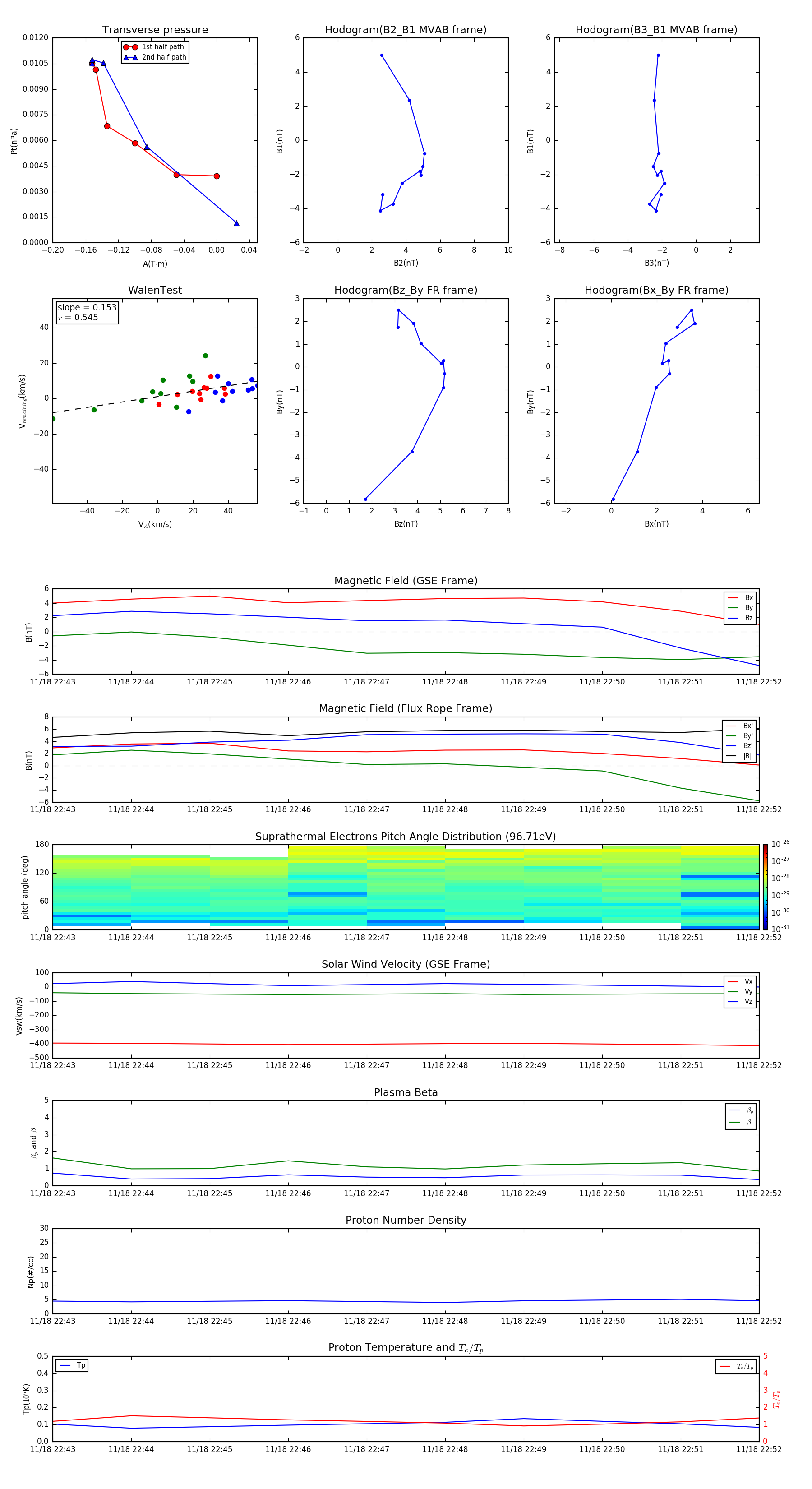
Flux Rope in 2007

Flux Rope Event 2007-11-18 22:43 ~ 2007-11-18 22:52 (10 minutes)


plot