HOME   LIST
‹–   –›

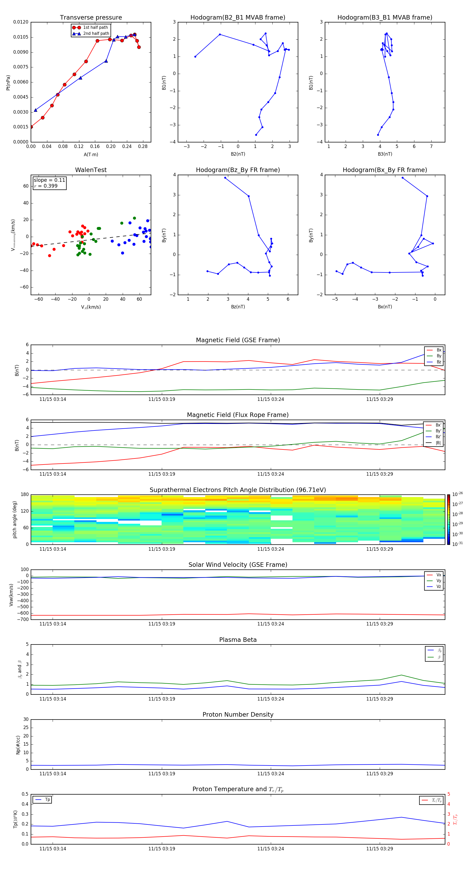
Flux Rope in 2007

Flux Rope Event 2007-11-15 03:13 ~ 2007-11-15 03:32 (20 minutes)


plot