HOME   LIST
‹–   –›

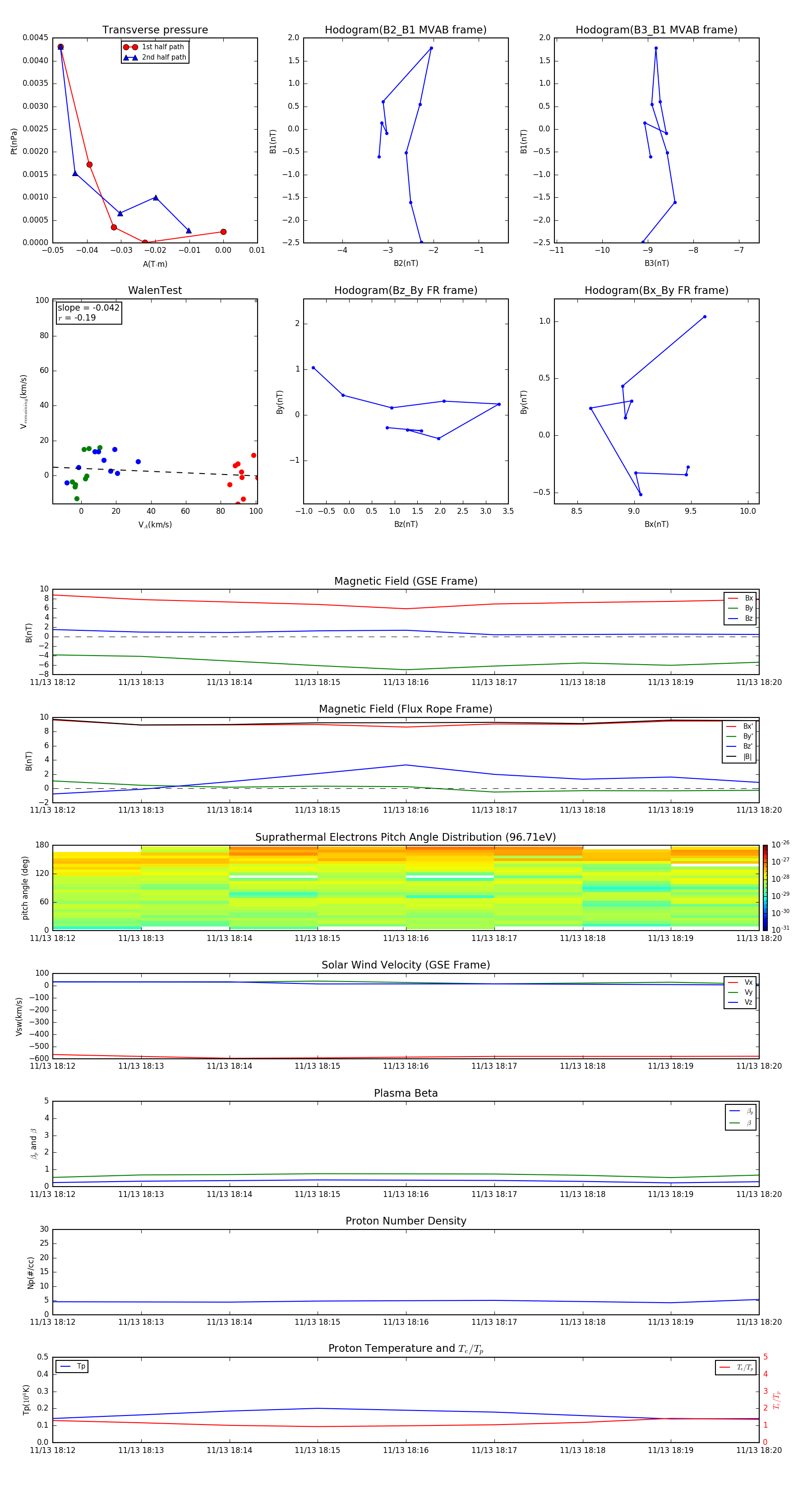
Flux Rope in 2007

Flux Rope Event 2007-11-13 18:12 ~ 2007-11-13 18:20 (9 minutes)


plot