HOME   LIST
‹–   –›

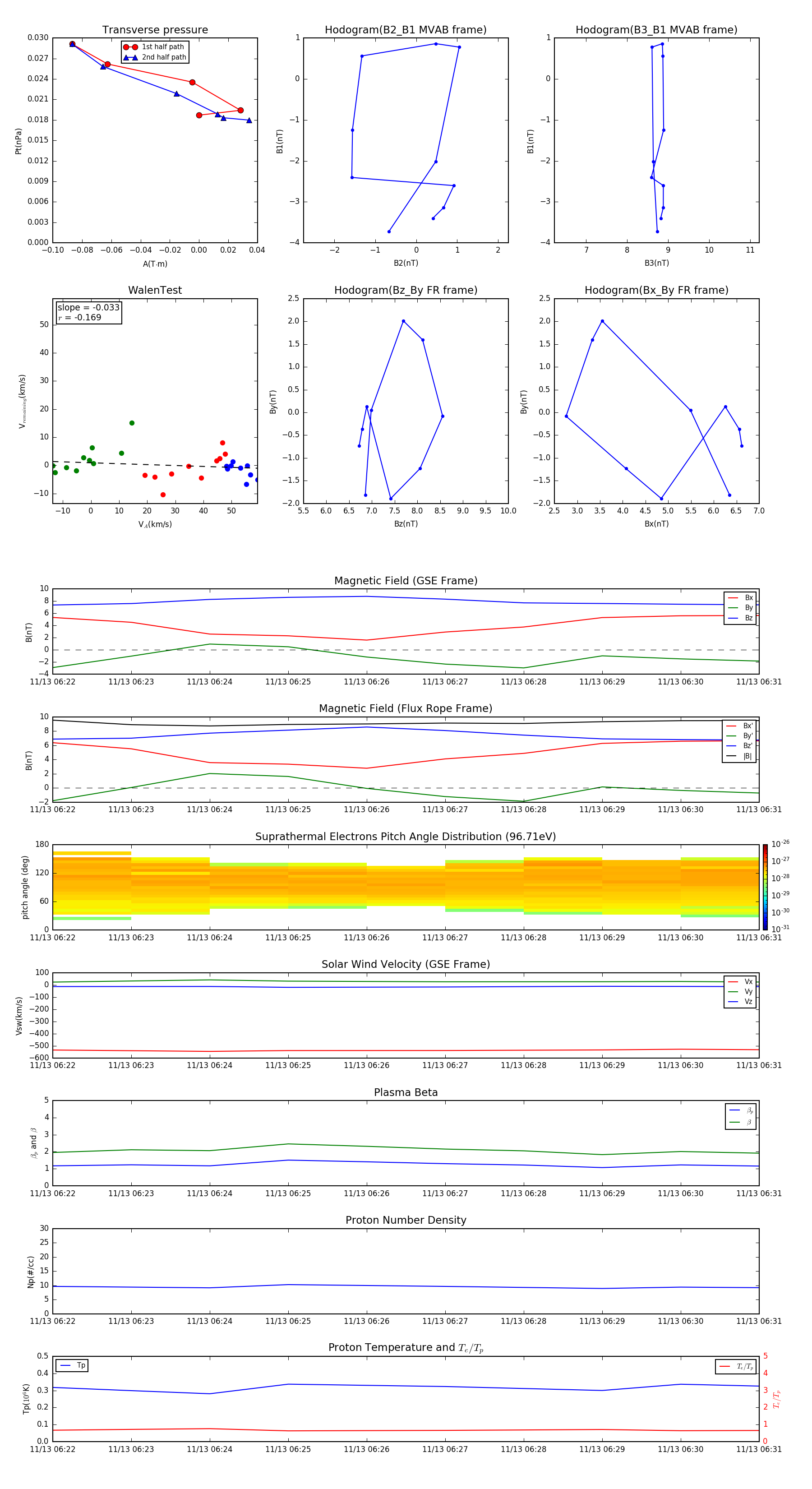
Flux Rope in 2007

Flux Rope Event 2007-11-13 06:22 ~ 2007-11-13 06:31 (10 minutes)


plot