HOME   LIST
‹–   –›

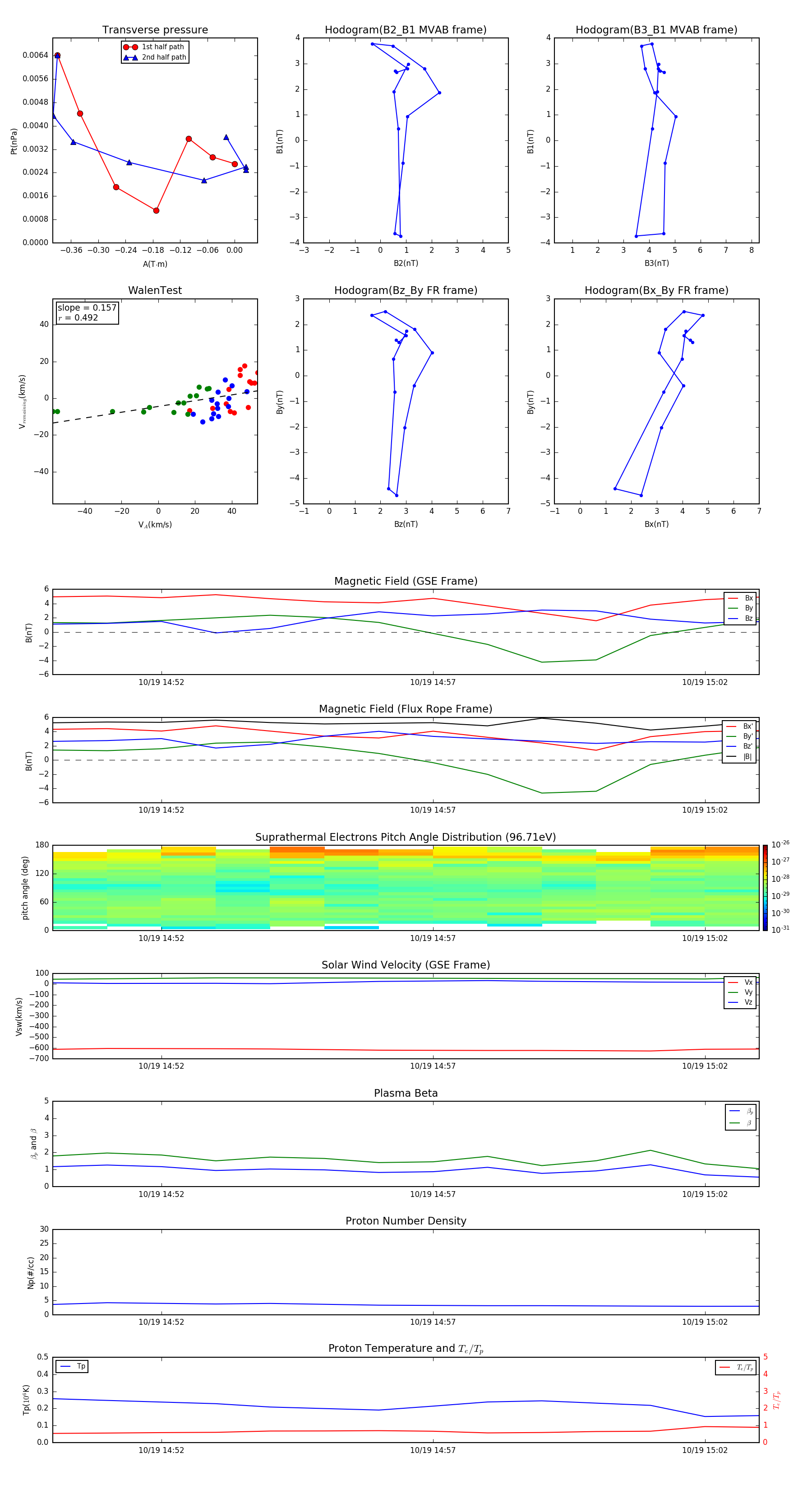
Flux Rope in 2007

Flux Rope Event 2007-10-19 14:50 ~ 2007-10-19 15:03 (14 minutes)


plot