HOME   LIST
‹–   –›

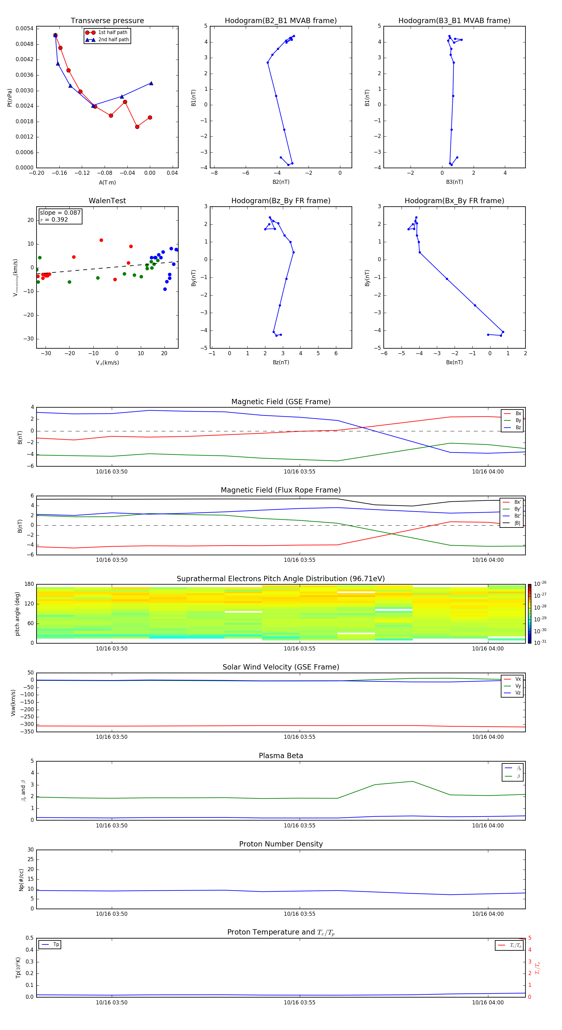
Flux Rope in 2007

Flux Rope Event 2007-10-16 03:48 ~ 2007-10-16 04:01 (14 minutes)


plot