HOME   LIST
‹–   –›

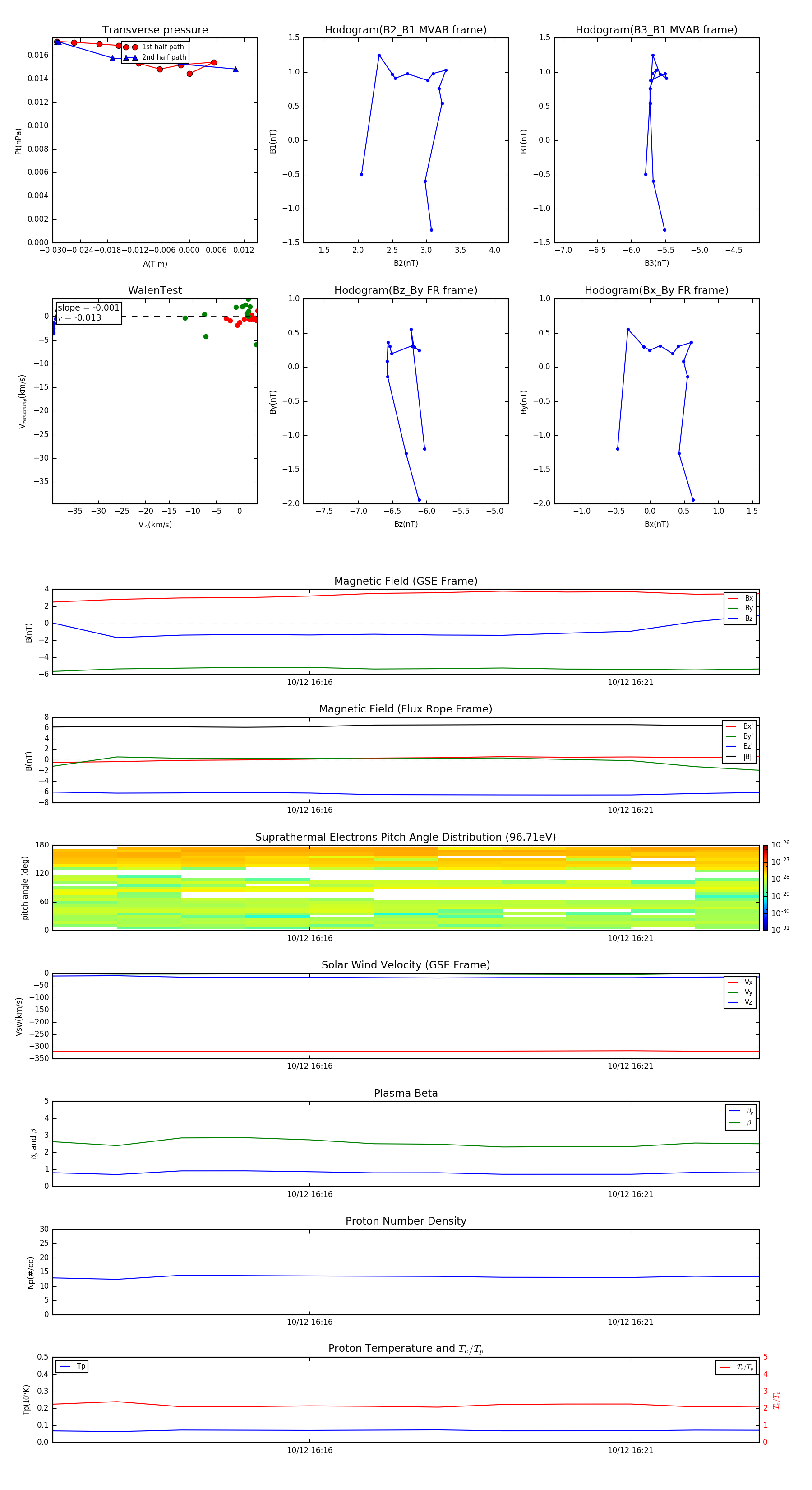
Flux Rope in 2007

Flux Rope Event 2007-10-12 16:12 ~ 2007-10-12 16:23 (12 minutes)


plot