HOME   LIST
‹–   –›

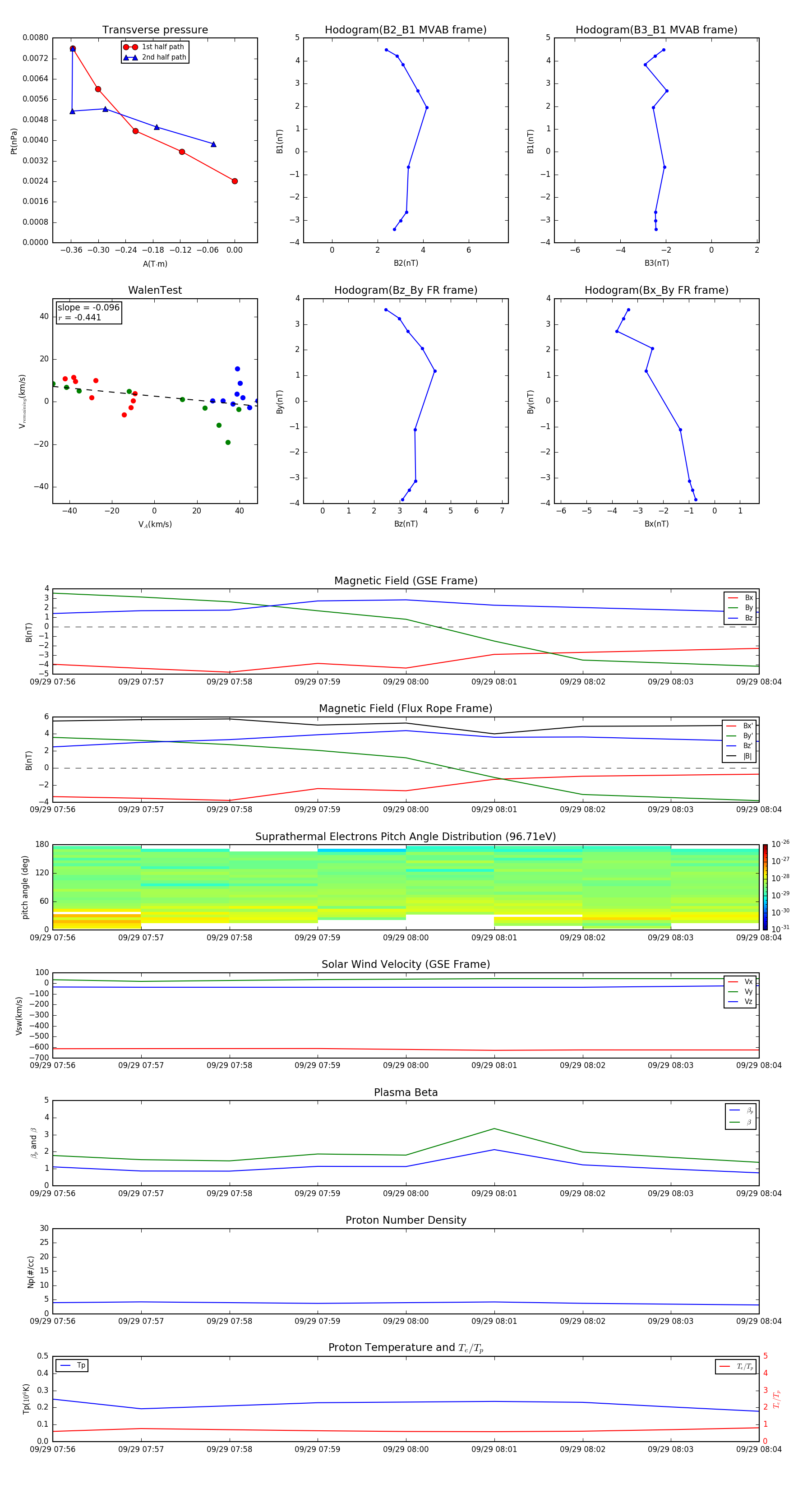
Flux Rope in 2007

Flux Rope Event 2007-09-29 07:56 ~ 2007-09-29 08:04 (9 minutes)


plot