HOME   LIST
‹–   –›

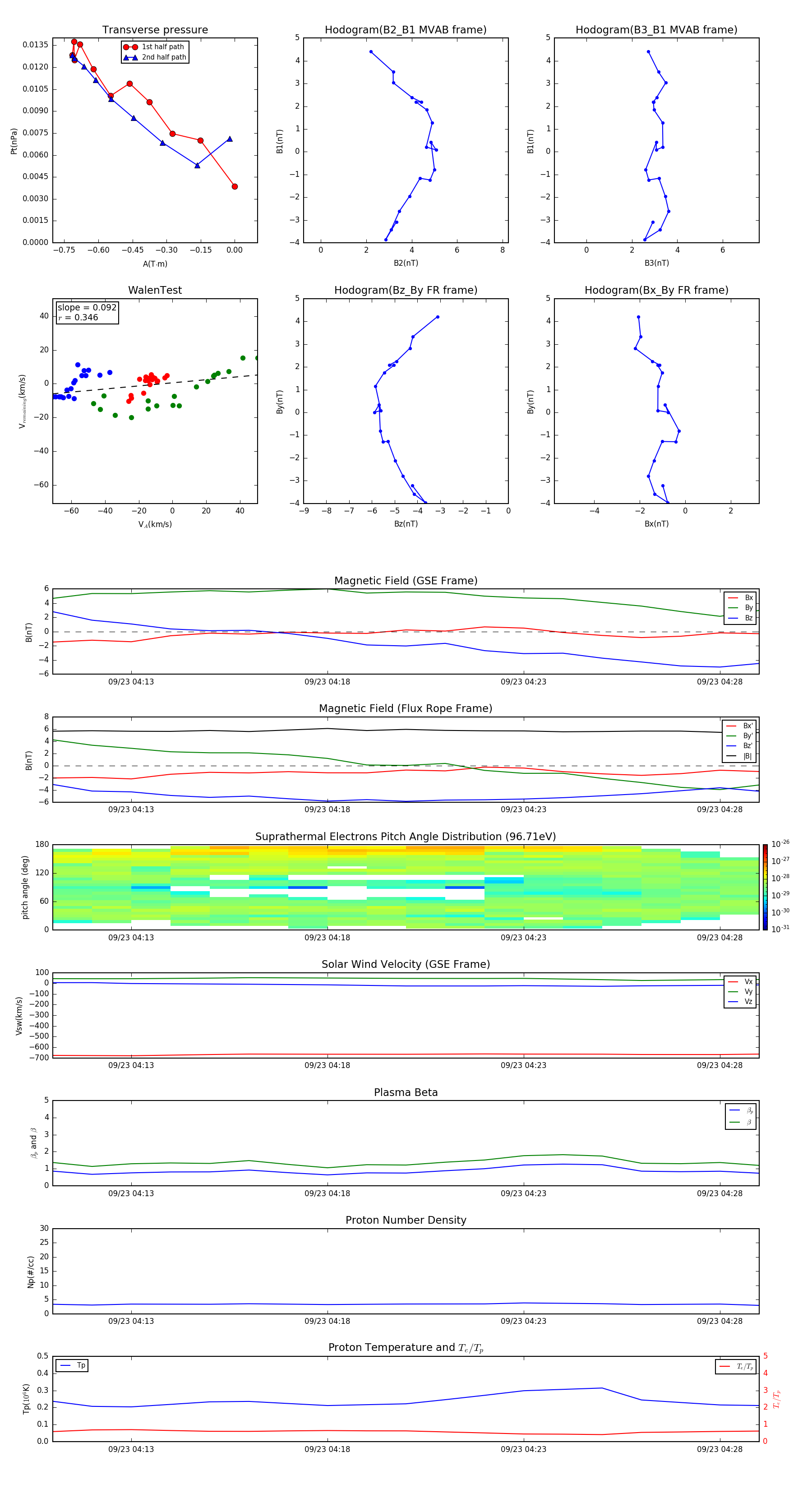
Flux Rope in 2007

Flux Rope Event 2007-09-23 04:11 ~ 2007-09-23 04:29 (19 minutes)


plot