HOME   LIST
‹–   –›

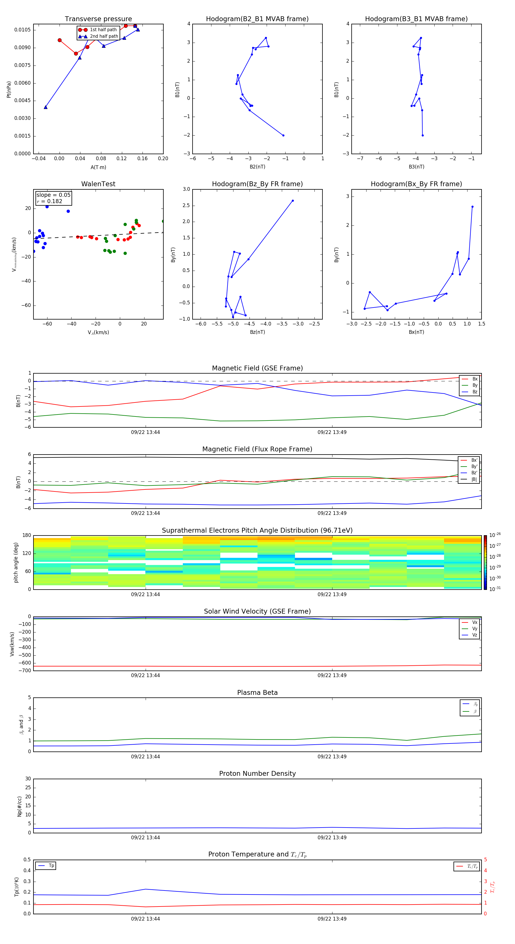
Flux Rope in 2007

Flux Rope Event 2007-09-22 13:41 ~ 2007-09-22 13:53 (13 minutes)


plot