HOME   LIST
‹–   –›

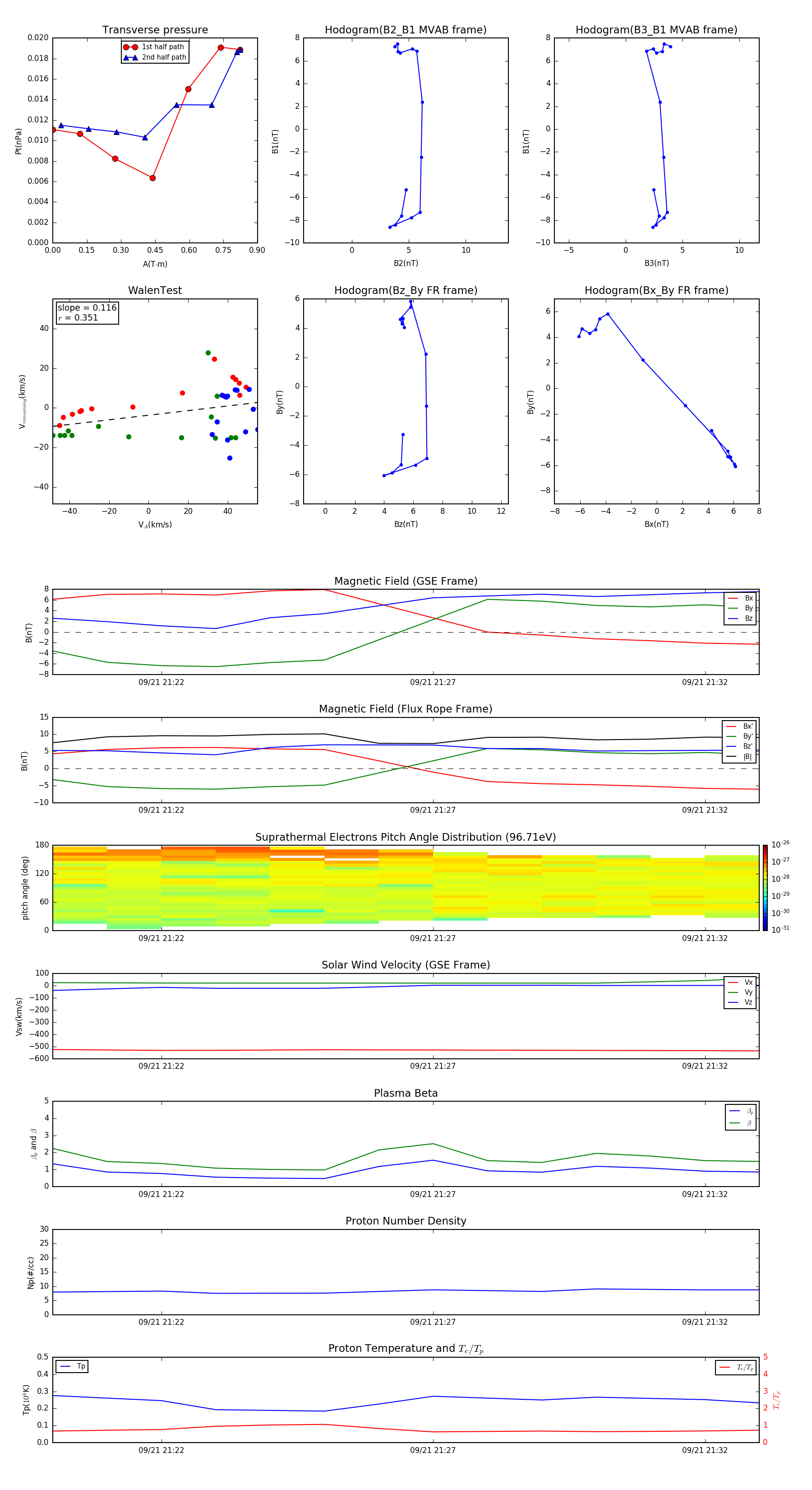
Flux Rope in 2007

Flux Rope Event 2007-09-21 21:20 ~ 2007-09-21 21:33 (14 minutes)


plot