HOME   LIST
‹–   –›

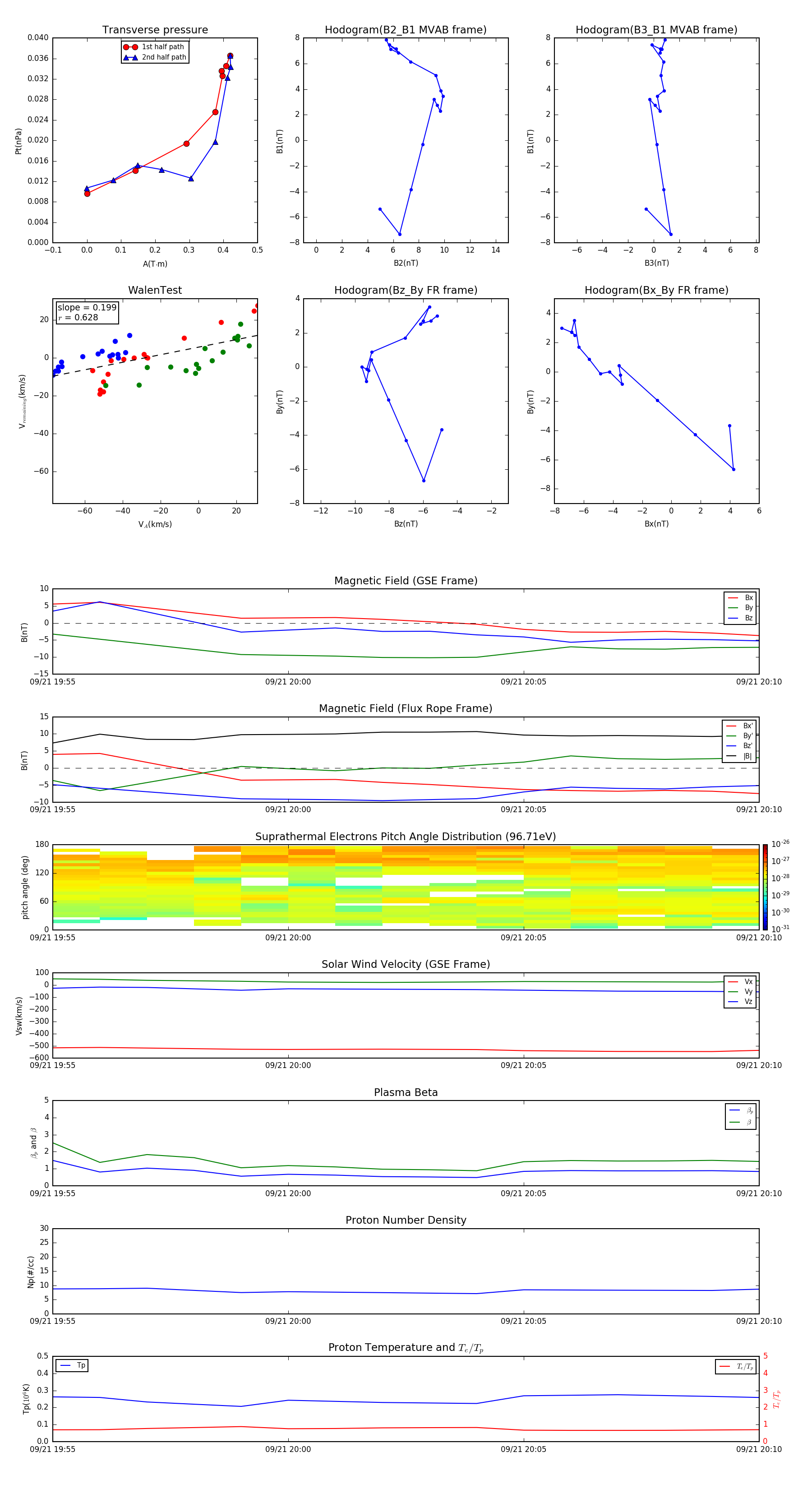
Flux Rope in 2007

Flux Rope Event 2007-09-21 19:55 ~ 2007-09-21 20:10 (16 minutes)


plot