HOME   LIST
‹–   –›

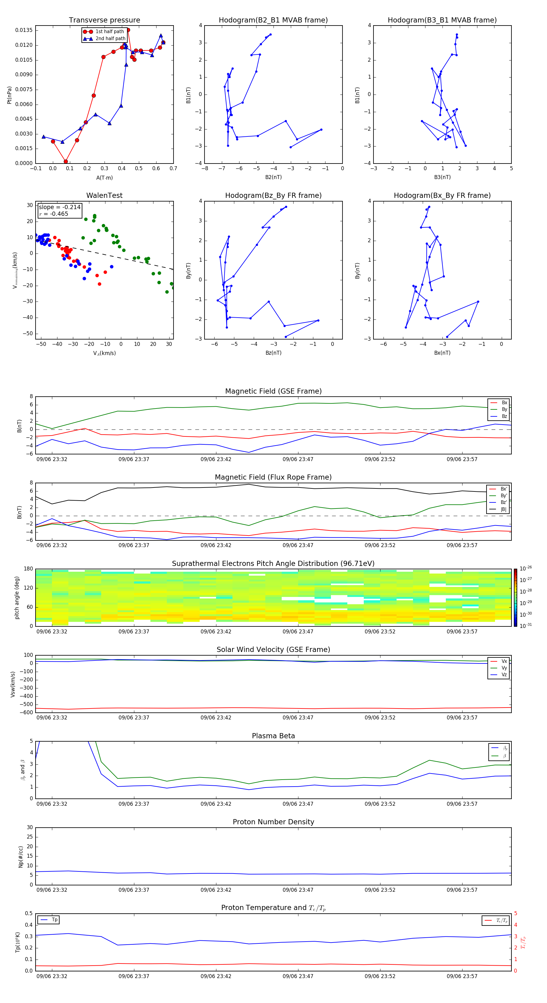
Flux Rope in 2007

Flux Rope Event 2007-09-06 23:31 ~ 2007-09-07 00:00 (30 minutes)


plot