HOME   LIST
‹–   –›

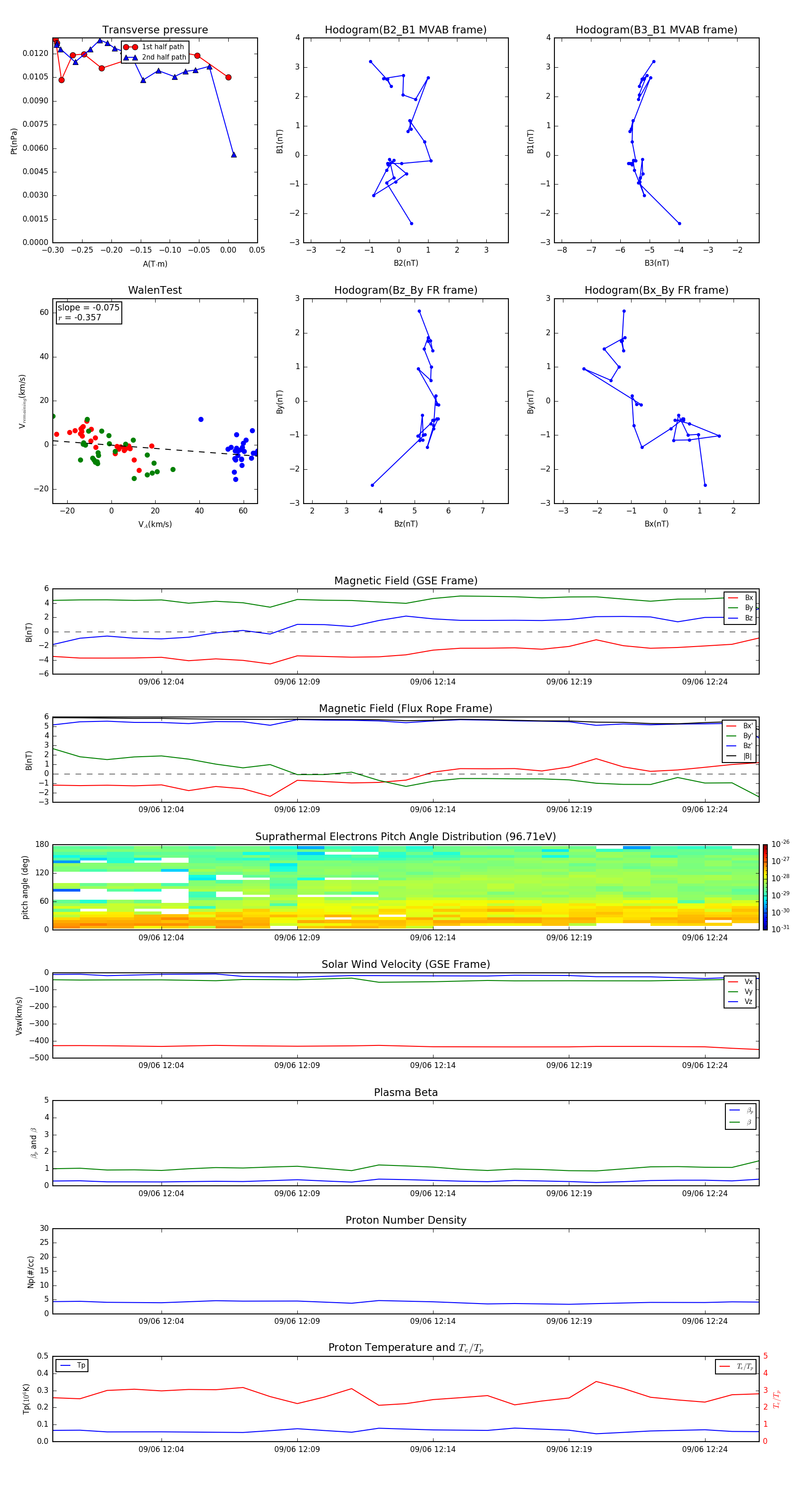
Flux Rope in 2007

Flux Rope Event 2007-09-06 12:00 ~ 2007-09-06 12:26 (27 minutes)


plot