HOME   LIST
‹–   –›

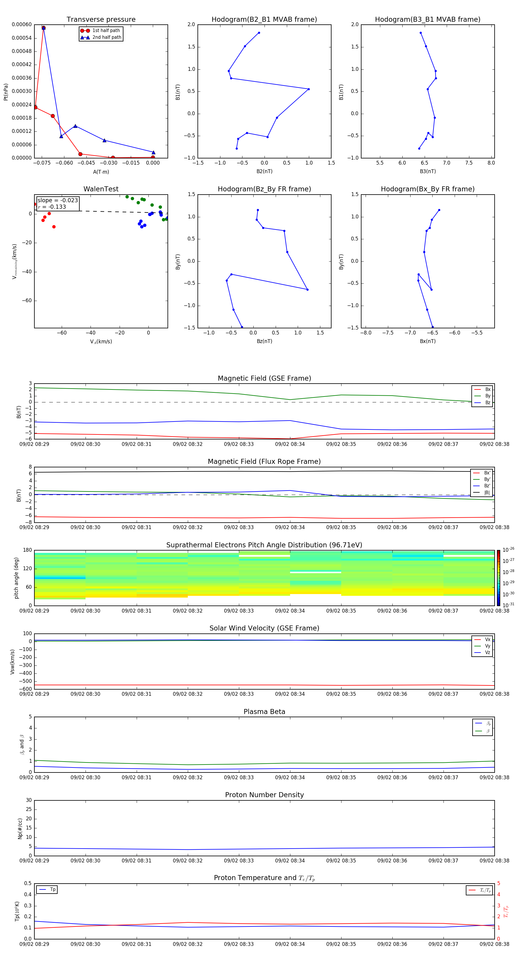
Flux Rope in 2007

Flux Rope Event 2007-09-02 08:29 ~ 2007-09-02 08:38 (10 minutes)


plot