HOME   LIST
‹–   –›

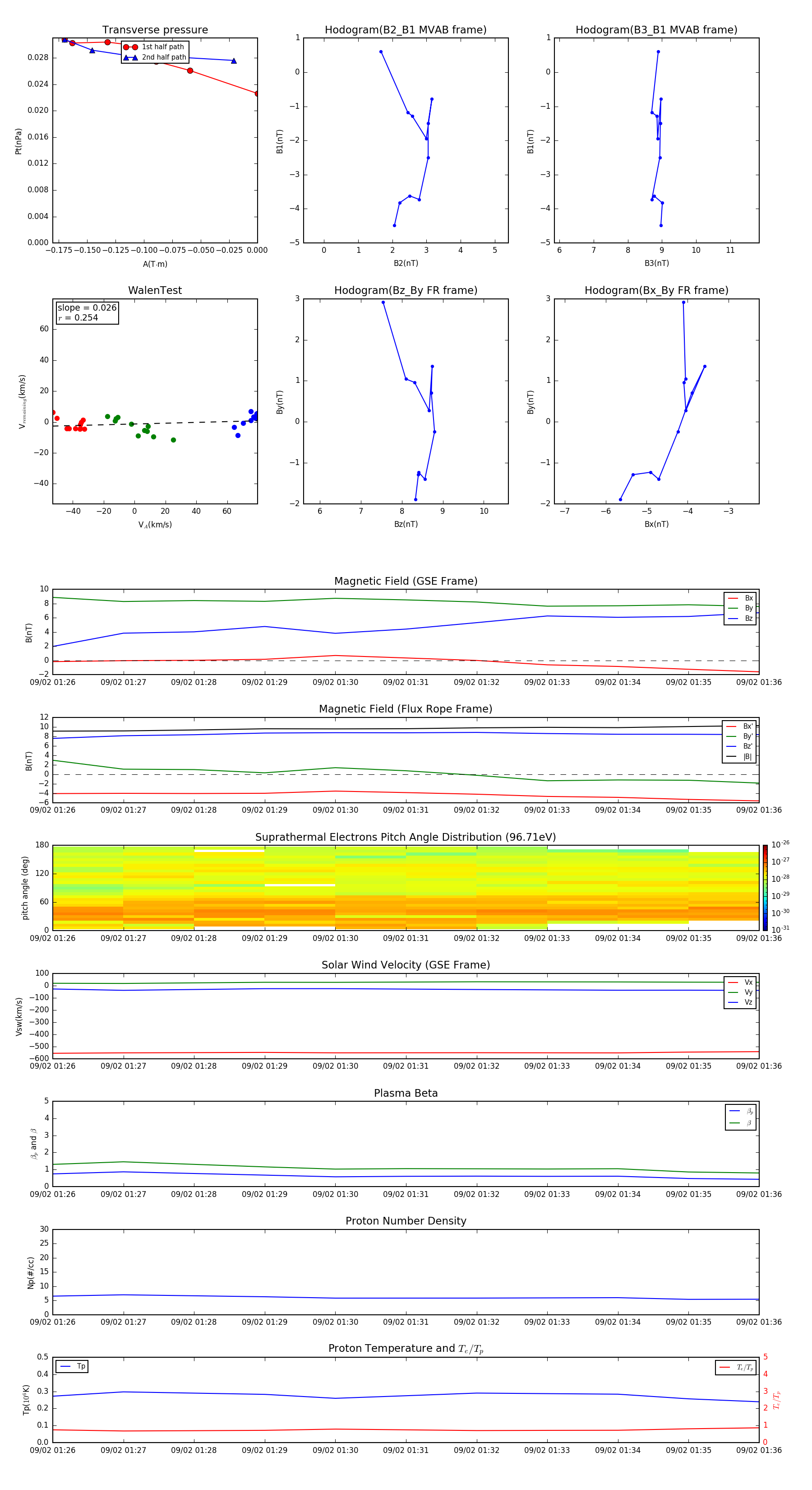
Flux Rope in 2007

Flux Rope Event 2007-09-02 01:26 ~ 2007-09-02 01:36 (11 minutes)


plot