HOME   LIST
‹–   –›

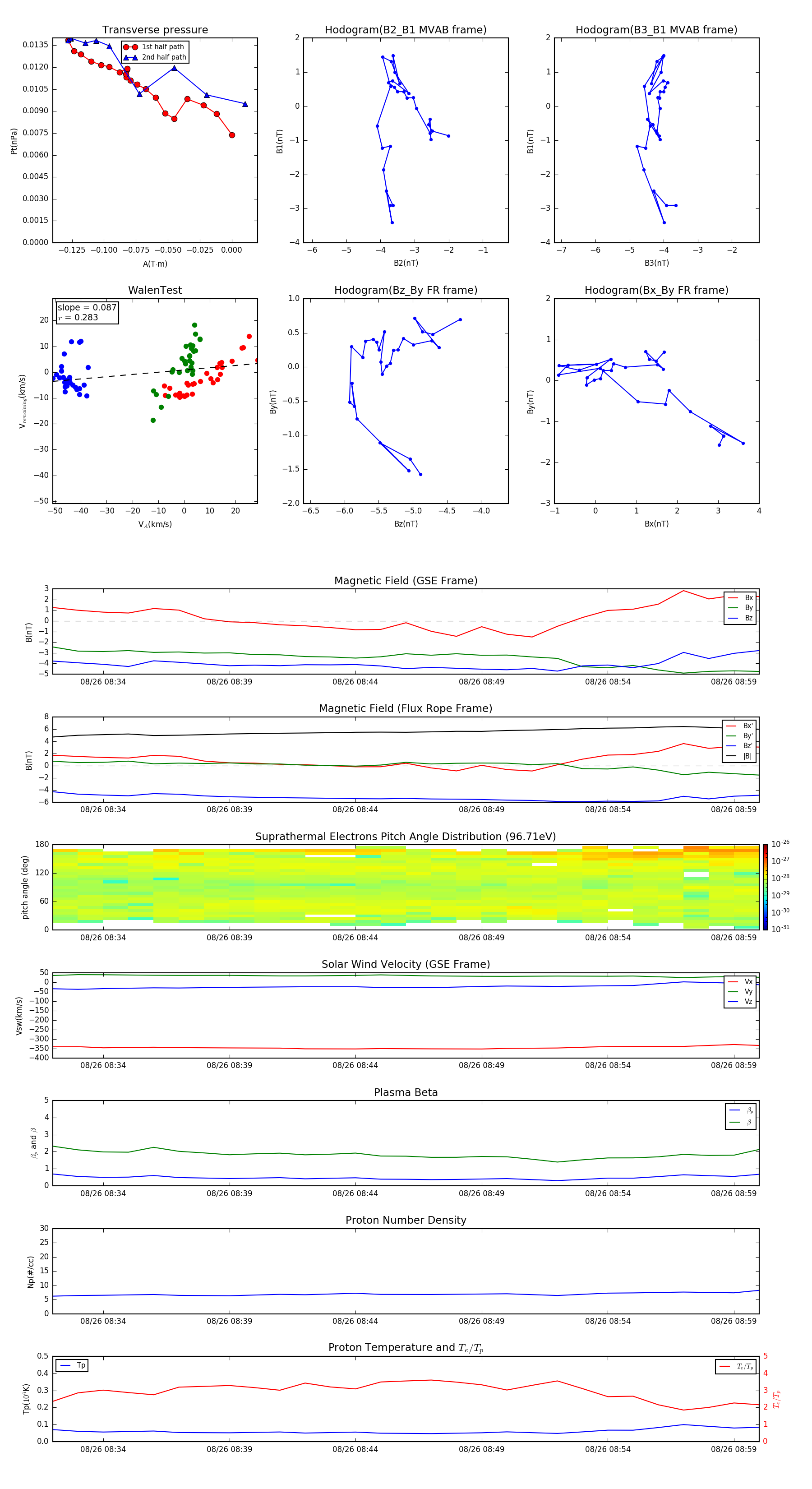
Flux Rope in 2007

Flux Rope Event 2007-08-26 08:32 ~ 2007-08-26 09:00 (29 minutes)


plot