HOME   LIST
‹–   –›

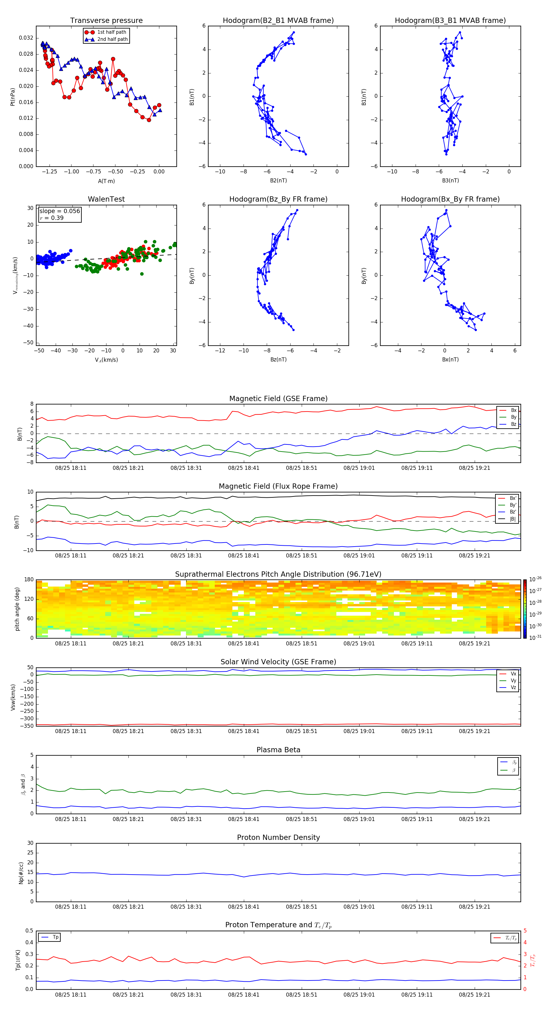
Flux Rope in 2007

Flux Rope Event 2007-08-25 18:05 ~ 2007-08-25 19:29 (85 minutes)


plot