HOME   LIST
‹–   –›

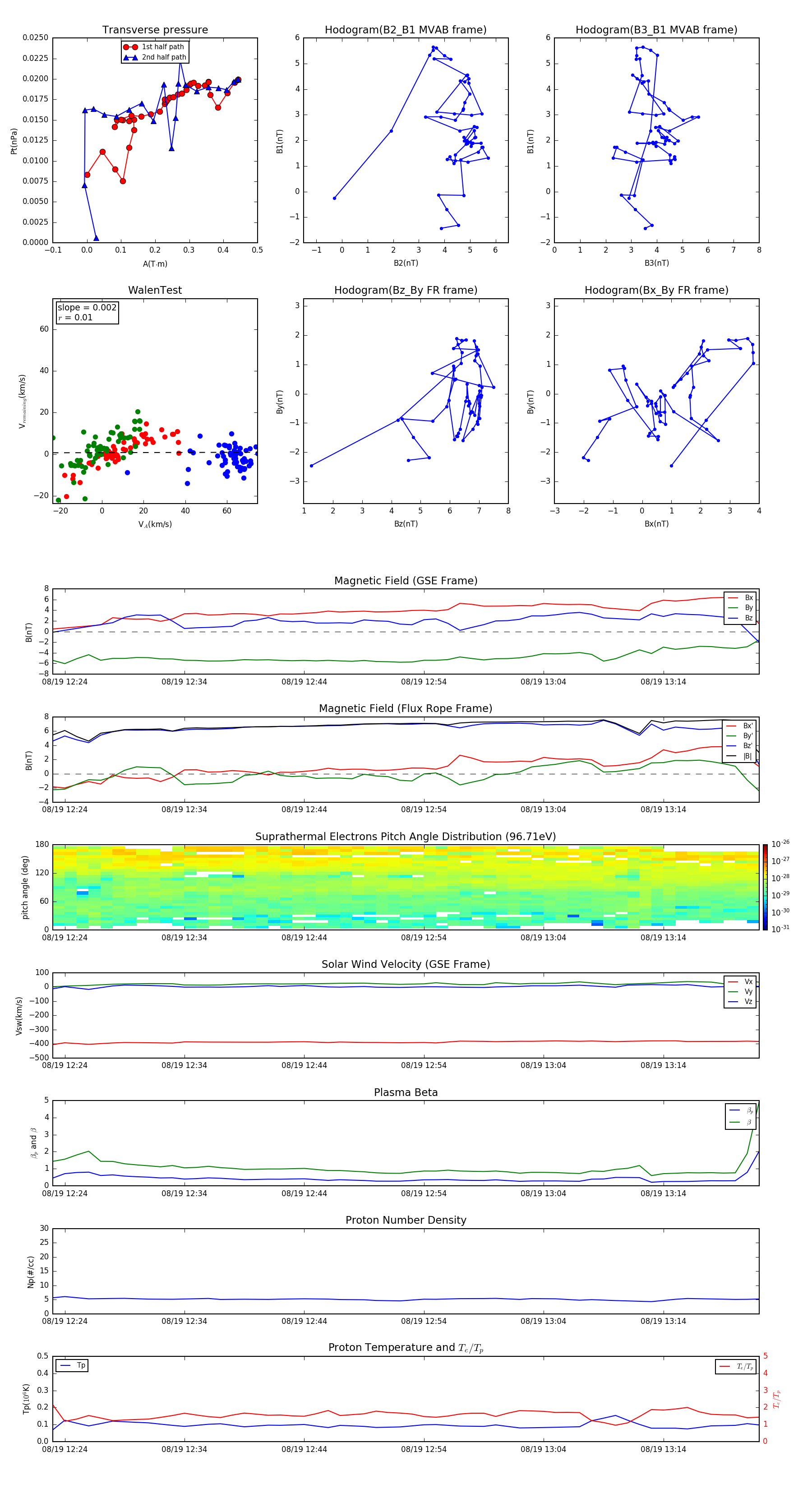
Flux Rope in 2007

Flux Rope Event 2007-08-19 12:23 ~ 2007-08-19 13:22 (60 minutes)


plot