HOME   LIST
‹–   –›

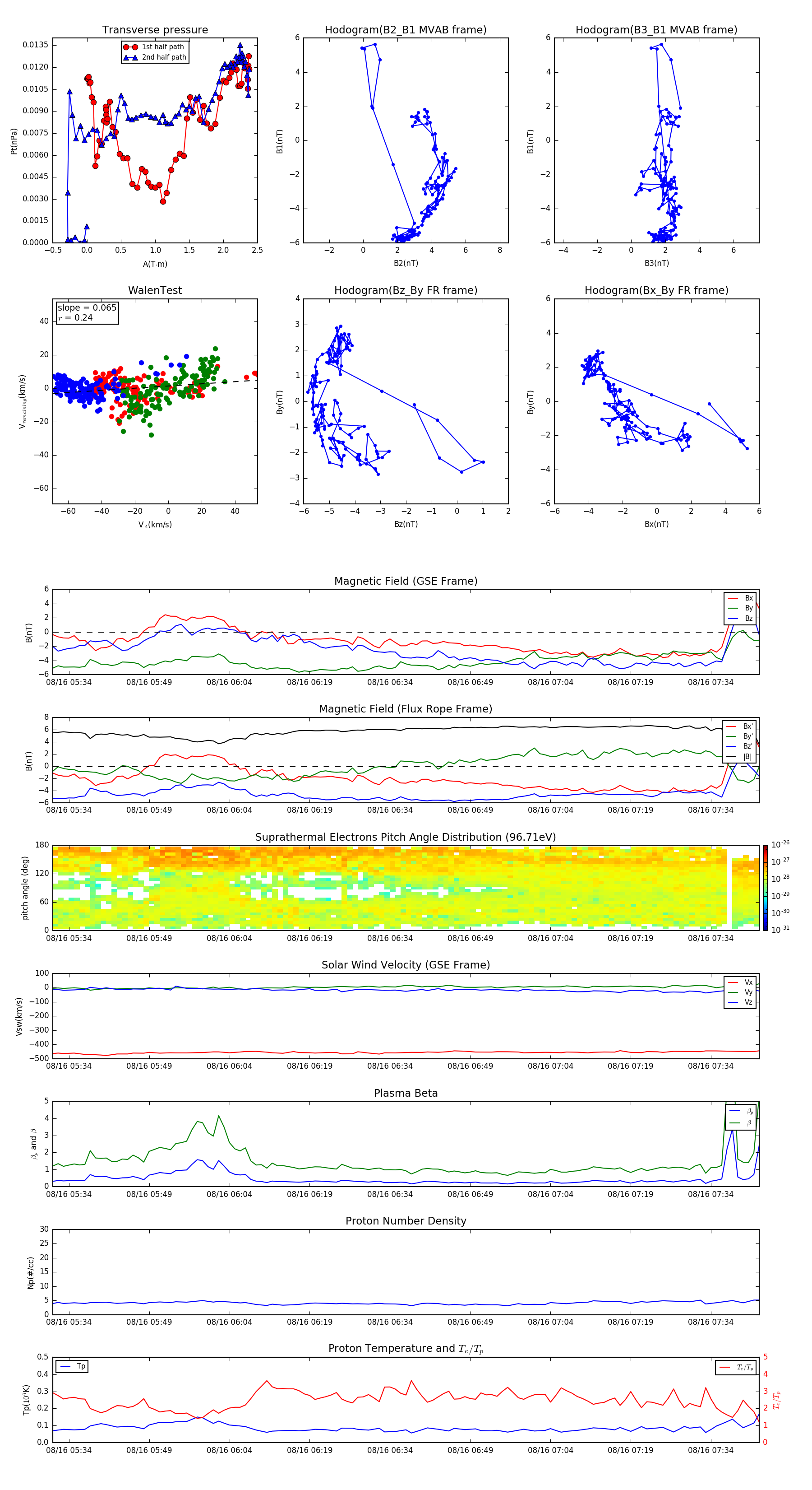
Flux Rope in 2007

Flux Rope Event 2007-08-16 05:31 ~ 2007-08-16 07:43 (133 minutes)


plot