HOME   LIST
‹–   –›

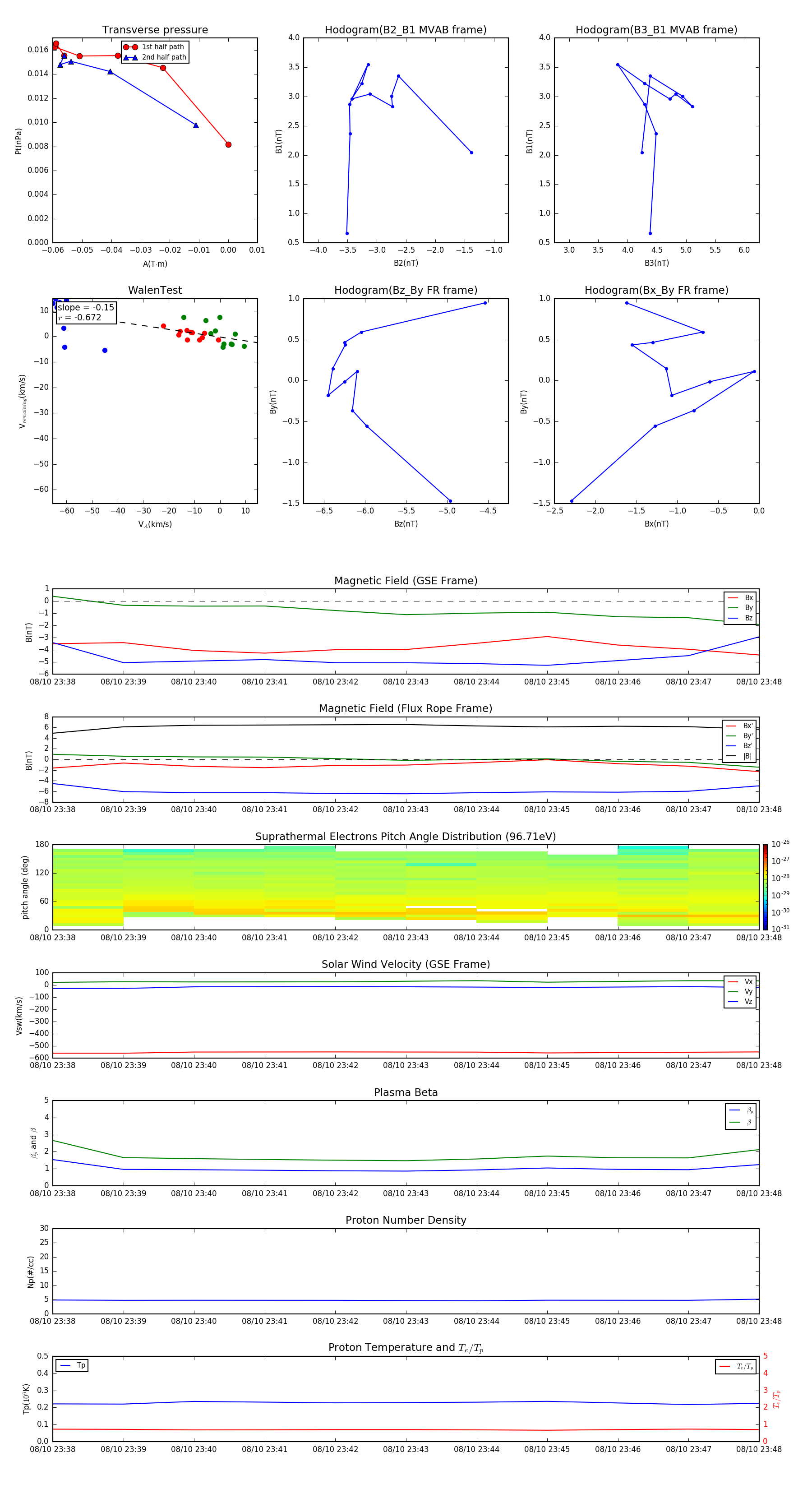
Flux Rope in 2007

Flux Rope Event 2007-08-10 23:38 ~ 2007-08-10 23:48 (11 minutes)


plot