HOME   LIST
‹–   –›

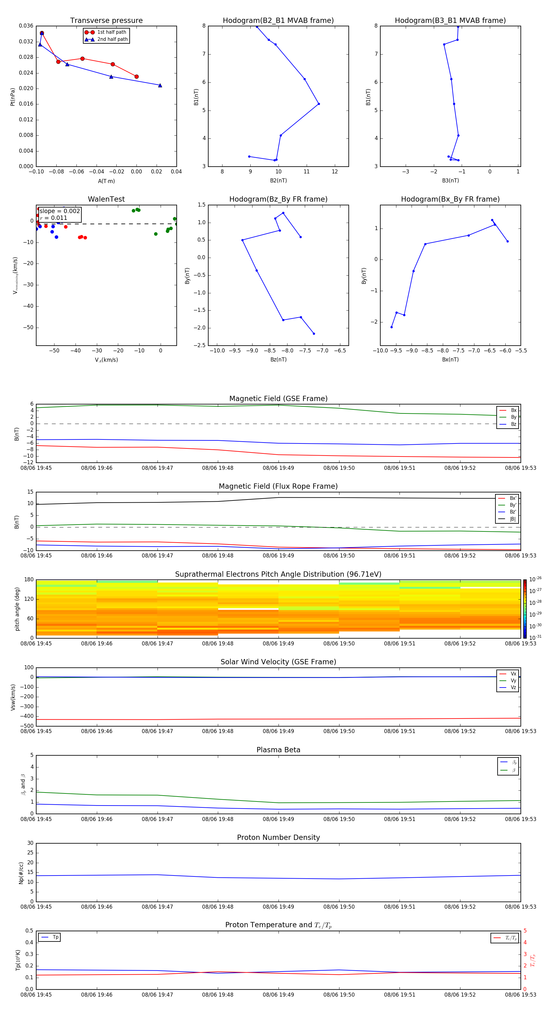
Flux Rope in 2007

Flux Rope Event 2007-08-06 19:45 ~ 2007-08-06 19:53 (9 minutes)


plot