HOME   LIST
‹–   –›

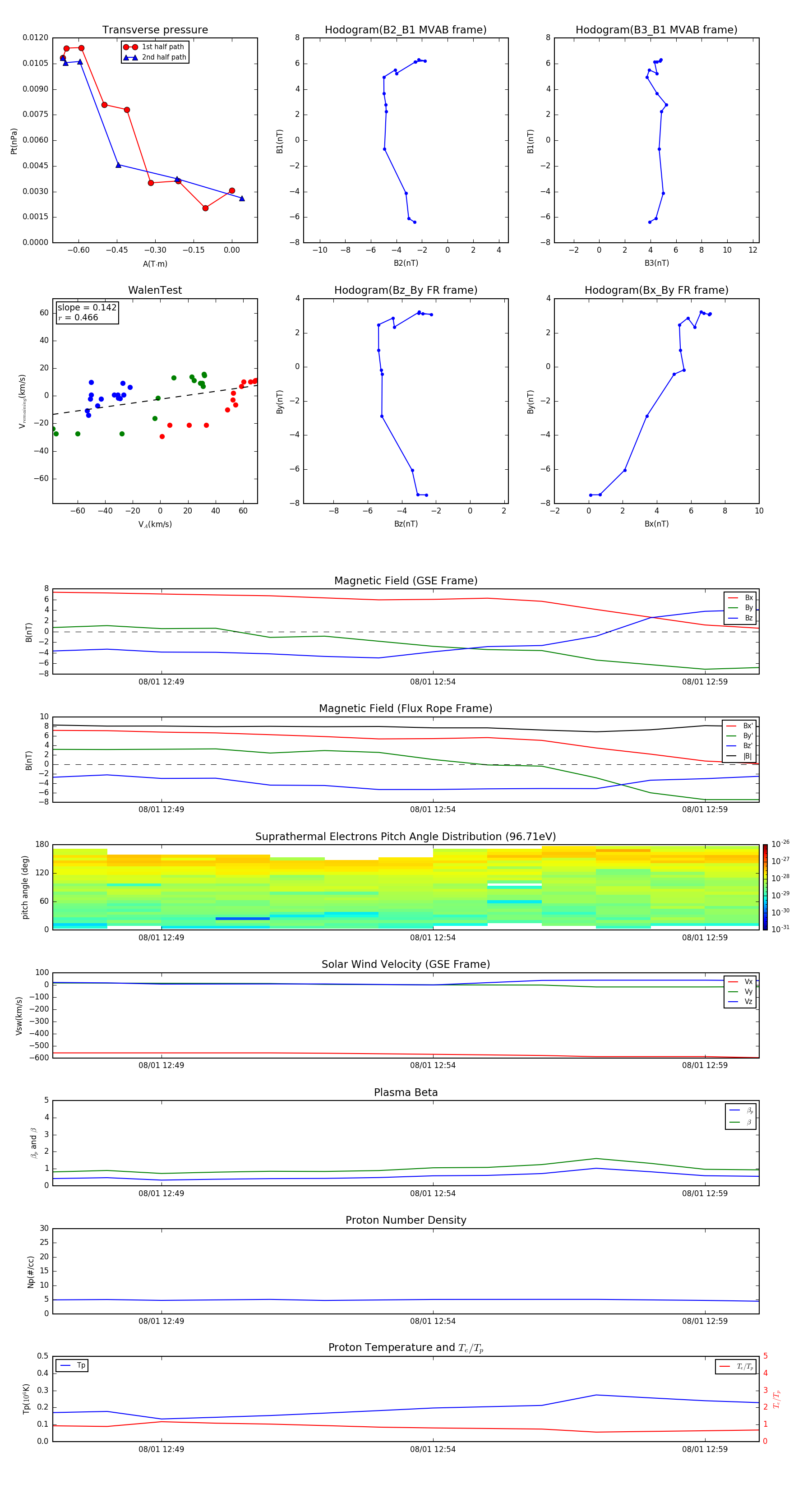
Flux Rope in 2007

Flux Rope Event 2007-08-01 12:47 ~ 2007-08-01 13:00 (14 minutes)


plot