HOME   LIST
‹–   –›

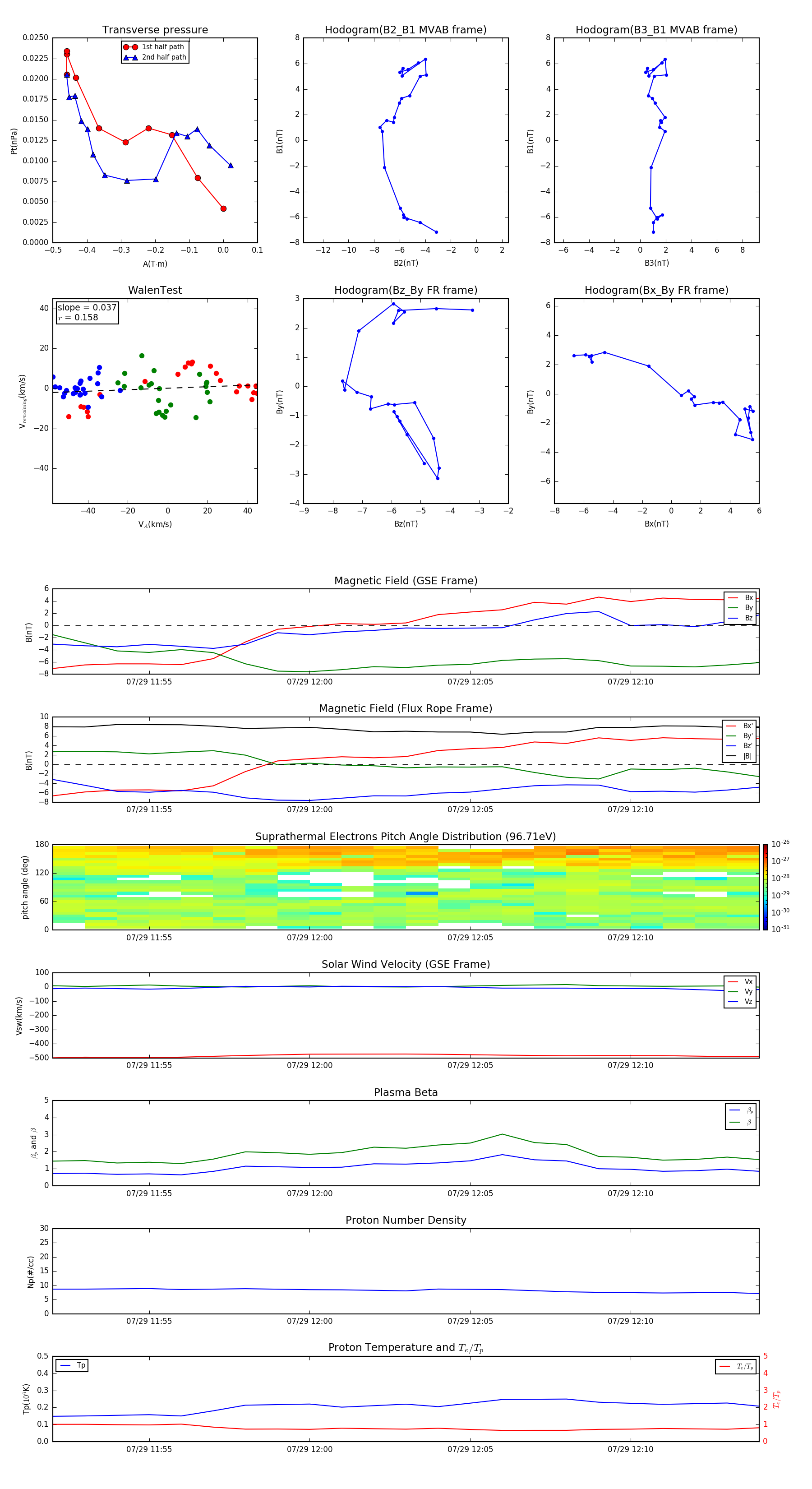
Flux Rope in 2007

Flux Rope Event 2007-07-29 11:52 ~ 2007-07-29 12:14 (23 minutes)


plot