HOME   LIST
‹–   –›

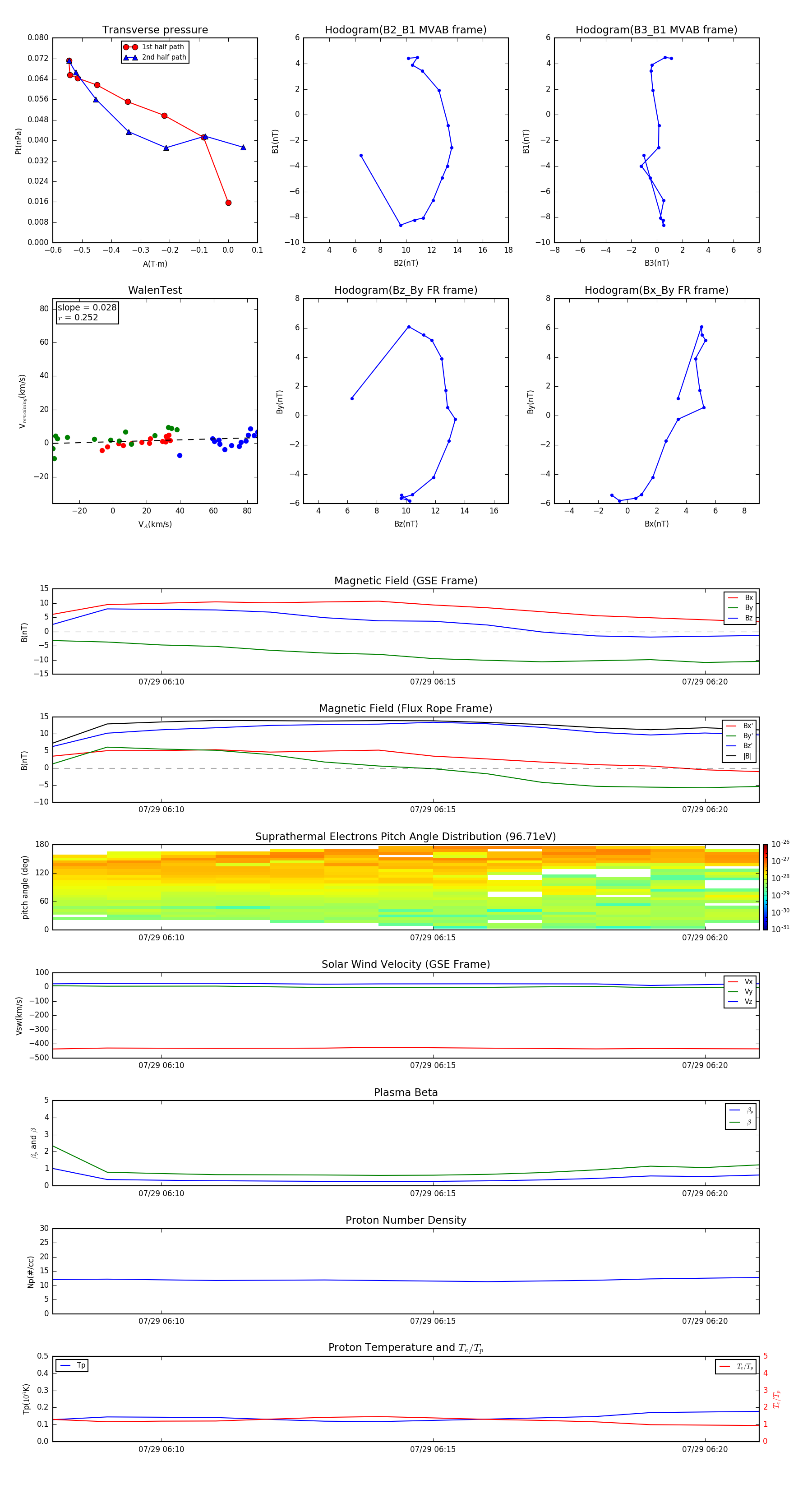
Flux Rope in 2007

Flux Rope Event 2007-07-29 06:08 ~ 2007-07-29 06:21 (14 minutes)


plot