HOME   LIST
‹–   –›

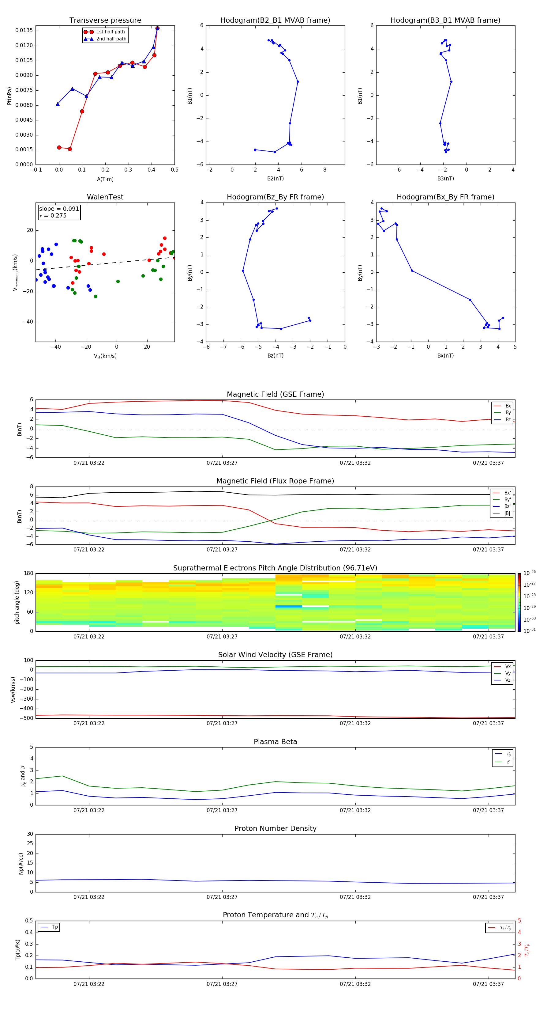
Flux Rope in 2007

Flux Rope Event 2007-07-21 03:20 ~ 2007-07-21 03:38 (19 minutes)


plot