HOME   LIST
‹–   –›

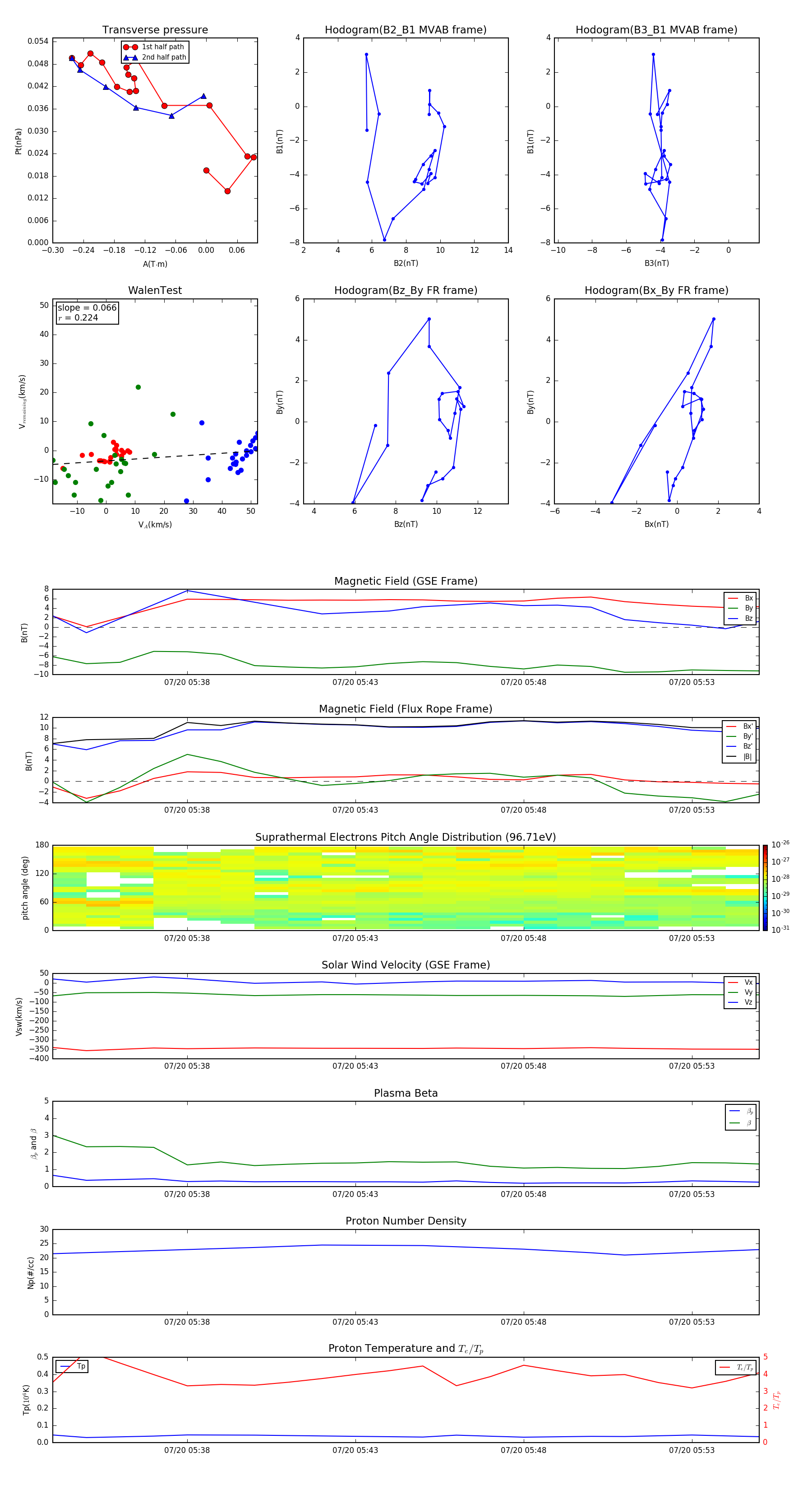
Flux Rope in 2007

Flux Rope Event 2007-07-20 05:34 ~ 2007-07-20 05:55 (22 minutes)


plot