HOME   LIST
‹–   –›

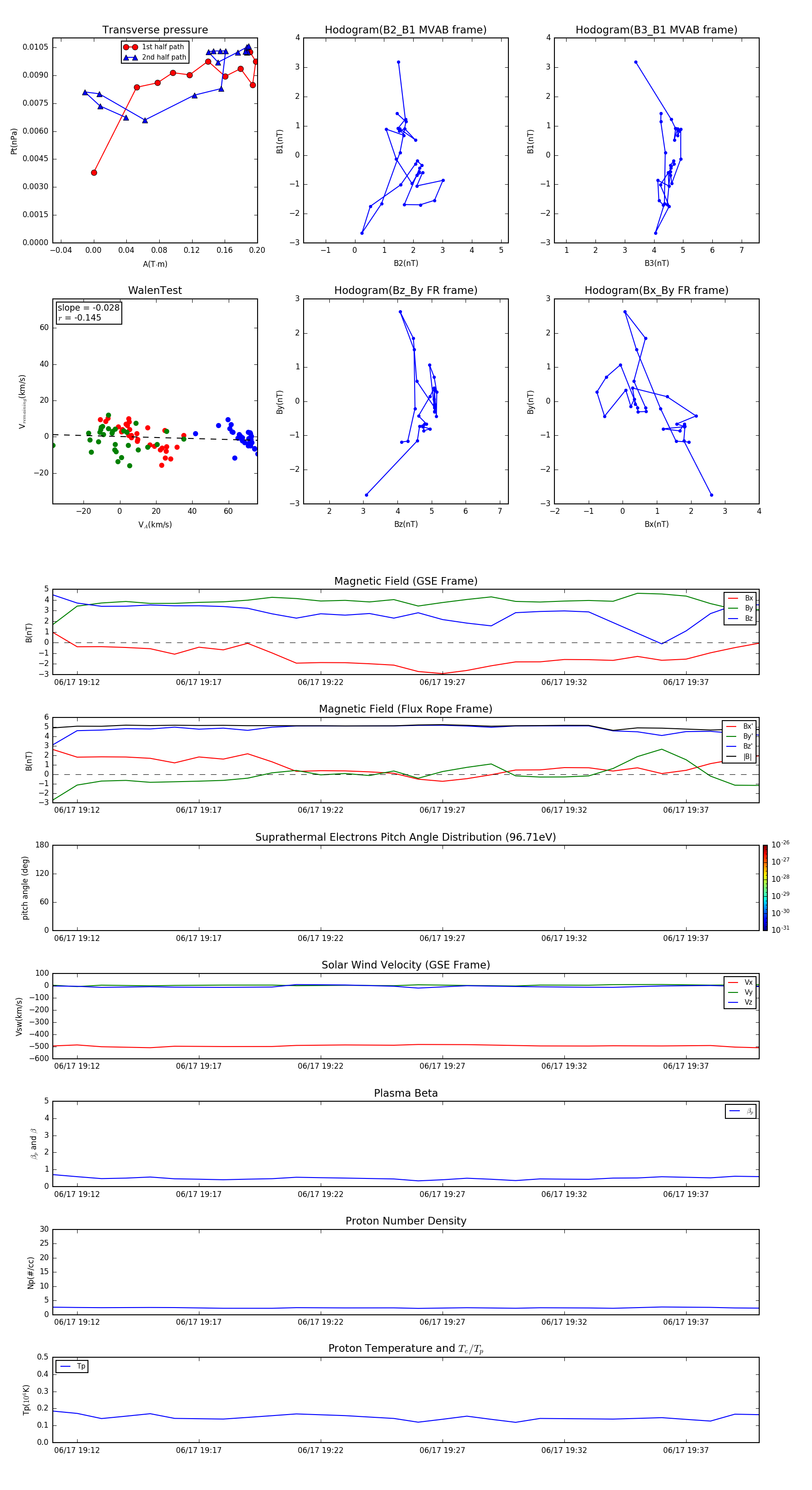
Flux Rope in 2007

Flux Rope Event 2007-06-17 19:11 ~ 2007-06-17 19:40 (30 minutes)


plot