HOME   LIST
‹–   –›

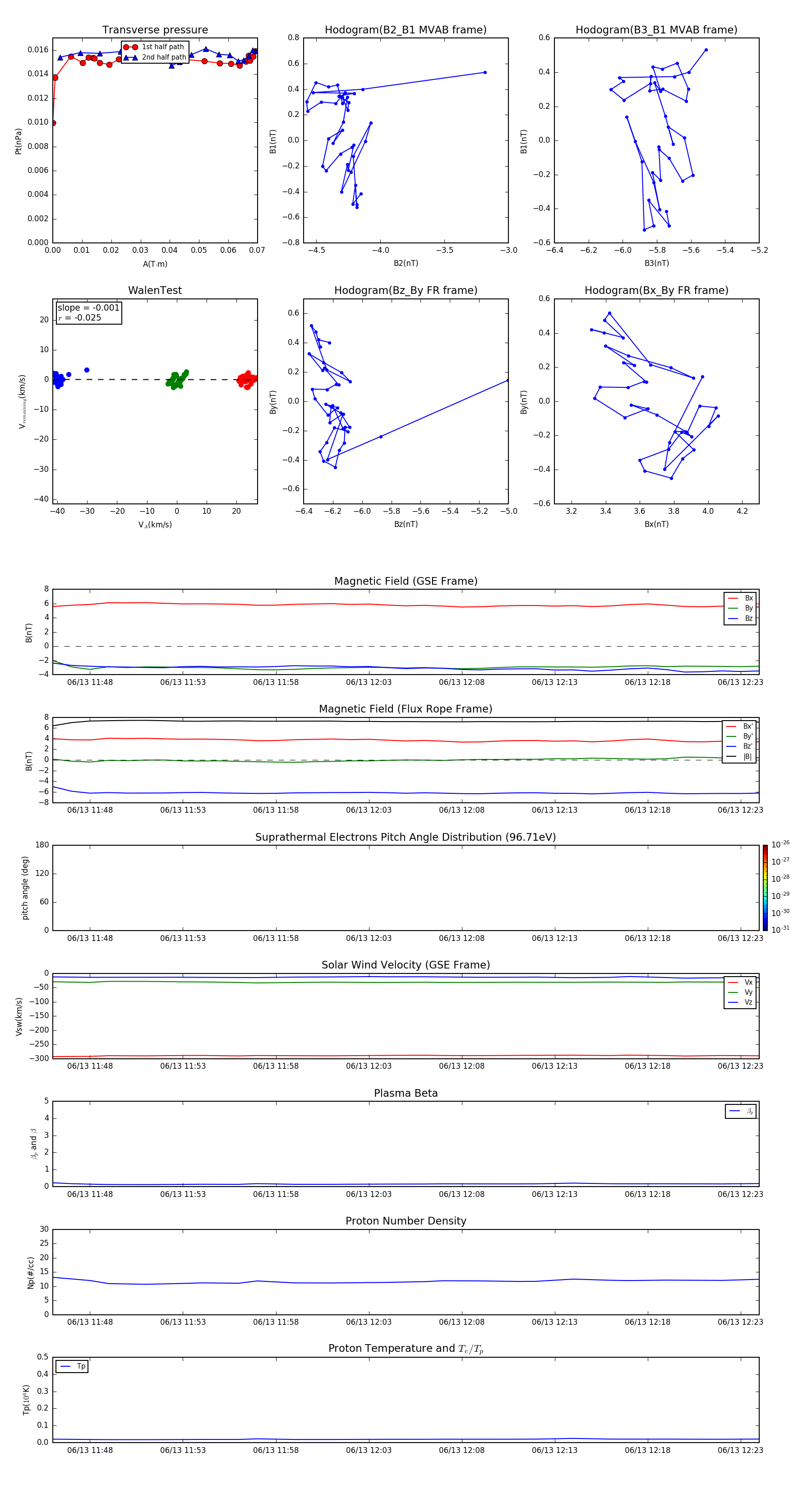
Flux Rope in 2007

Flux Rope Event 2007-06-13 11:46 ~ 2007-06-13 12:24 (39 minutes)


plot