HOME   LIST
‹–   –›

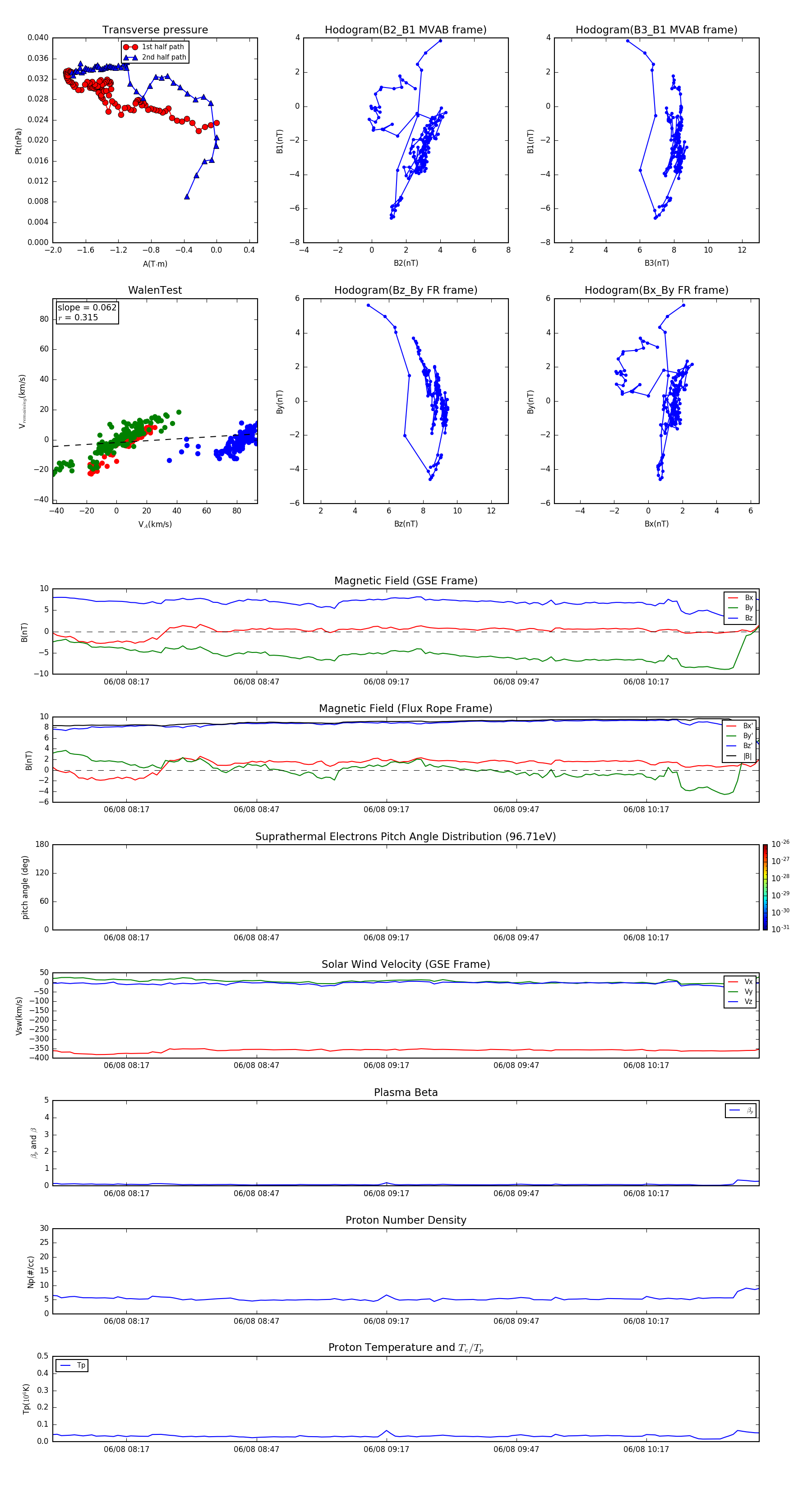
Flux Rope in 2007

Flux Rope Event 2007-06-08 08:00 ~ 2007-06-08 10:43 (164 minutes)


plot