HOME   LIST
‹–   –›

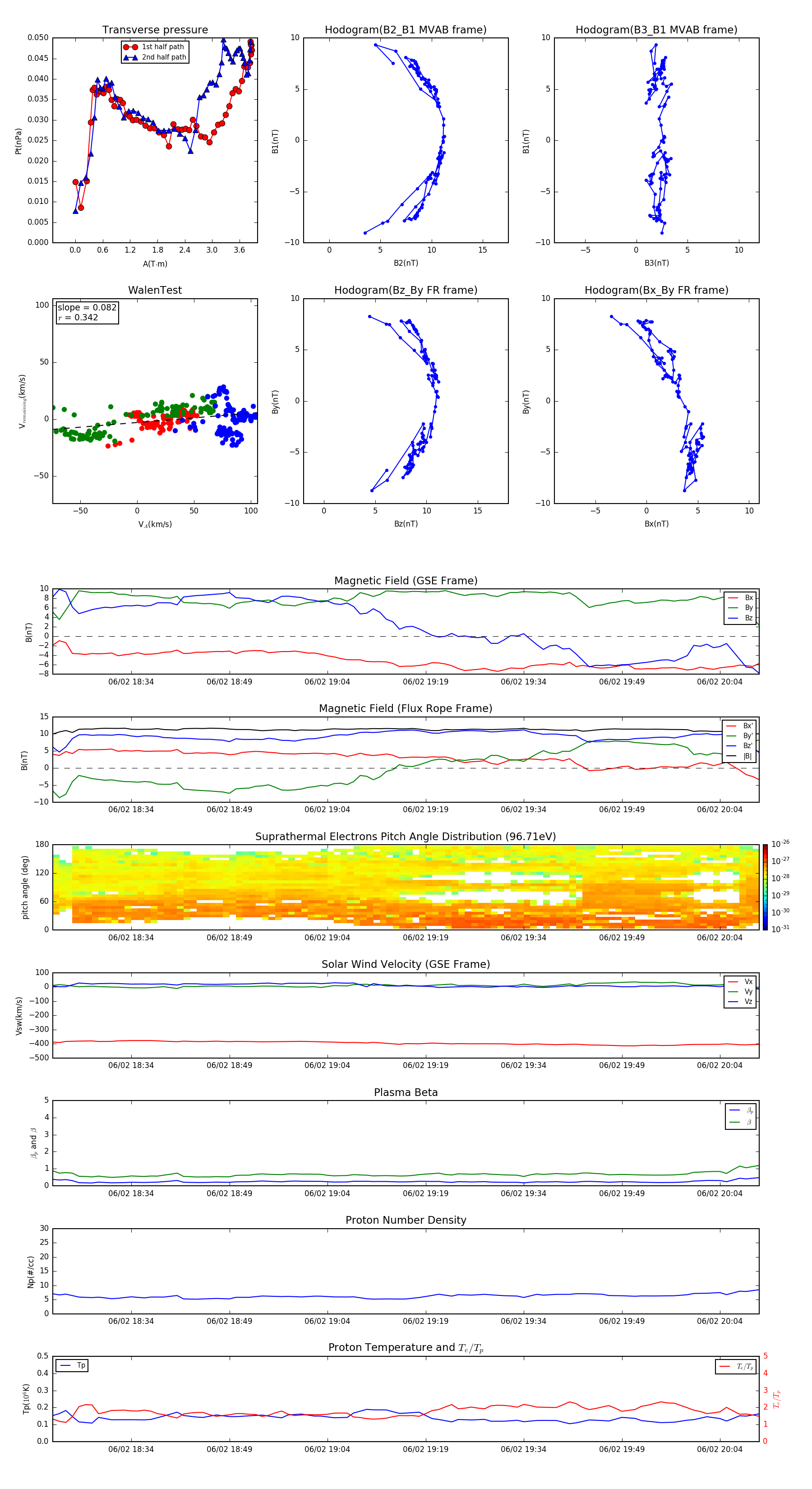
Flux Rope in 2007

Flux Rope Event 2007-06-02 18:22 ~ 2007-06-02 20:10 (109 minutes)


plot