HOME   LIST
‹–   –›

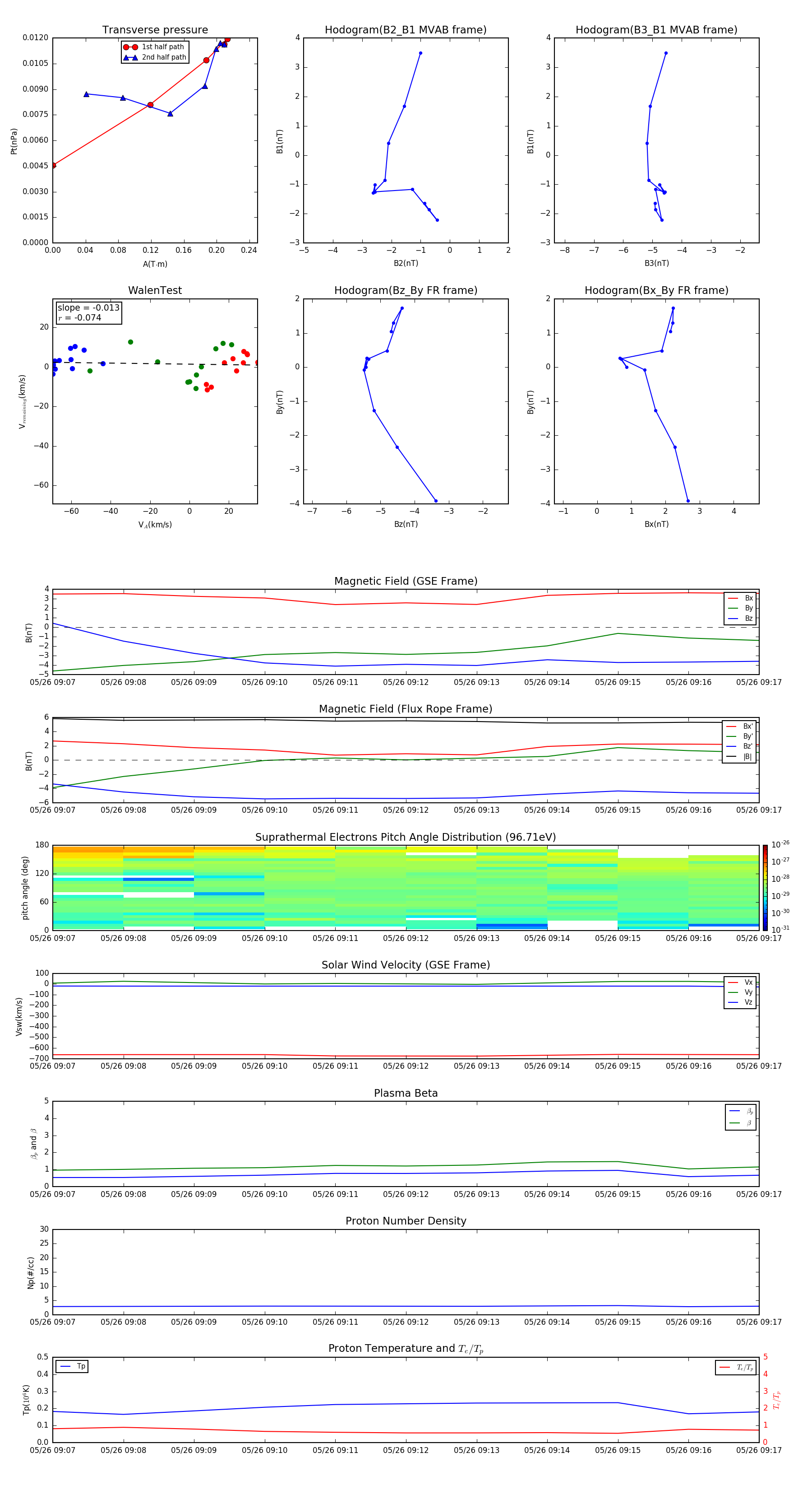
Flux Rope in 2007

Flux Rope Event 2007-05-26 09:07 ~ 2007-05-26 09:17 (11 minutes)


plot