HOME   LIST
‹–   –›

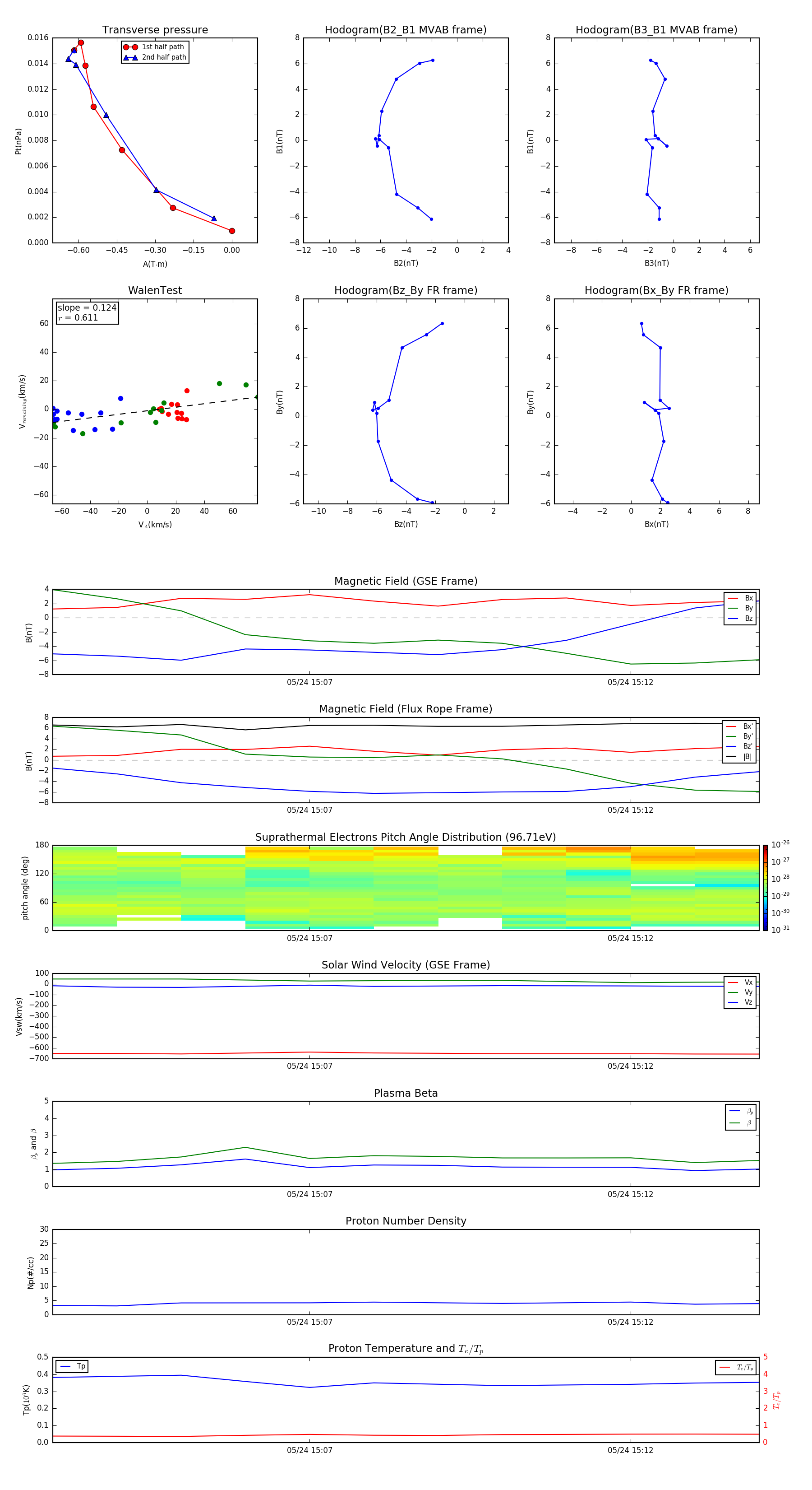
Flux Rope in 2007

Flux Rope Event 2007-05-24 15:03 ~ 2007-05-24 15:14 (12 minutes)


plot