HOME   LIST
‹–   –›

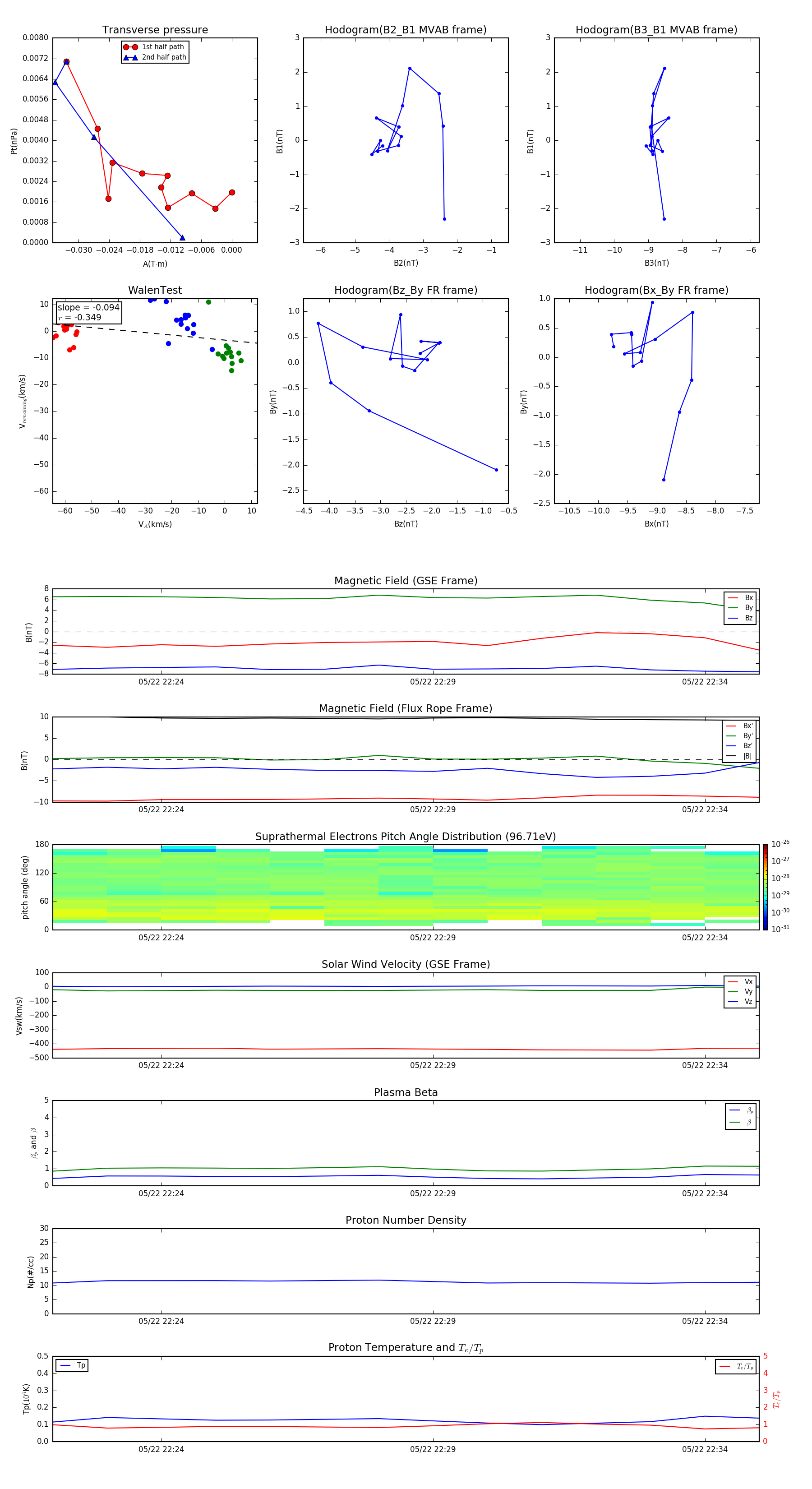
Flux Rope in 2007

Flux Rope Event 2007-05-22 22:22 ~ 2007-05-22 22:35 (14 minutes)


plot