HOME   LIST
‹–   –›

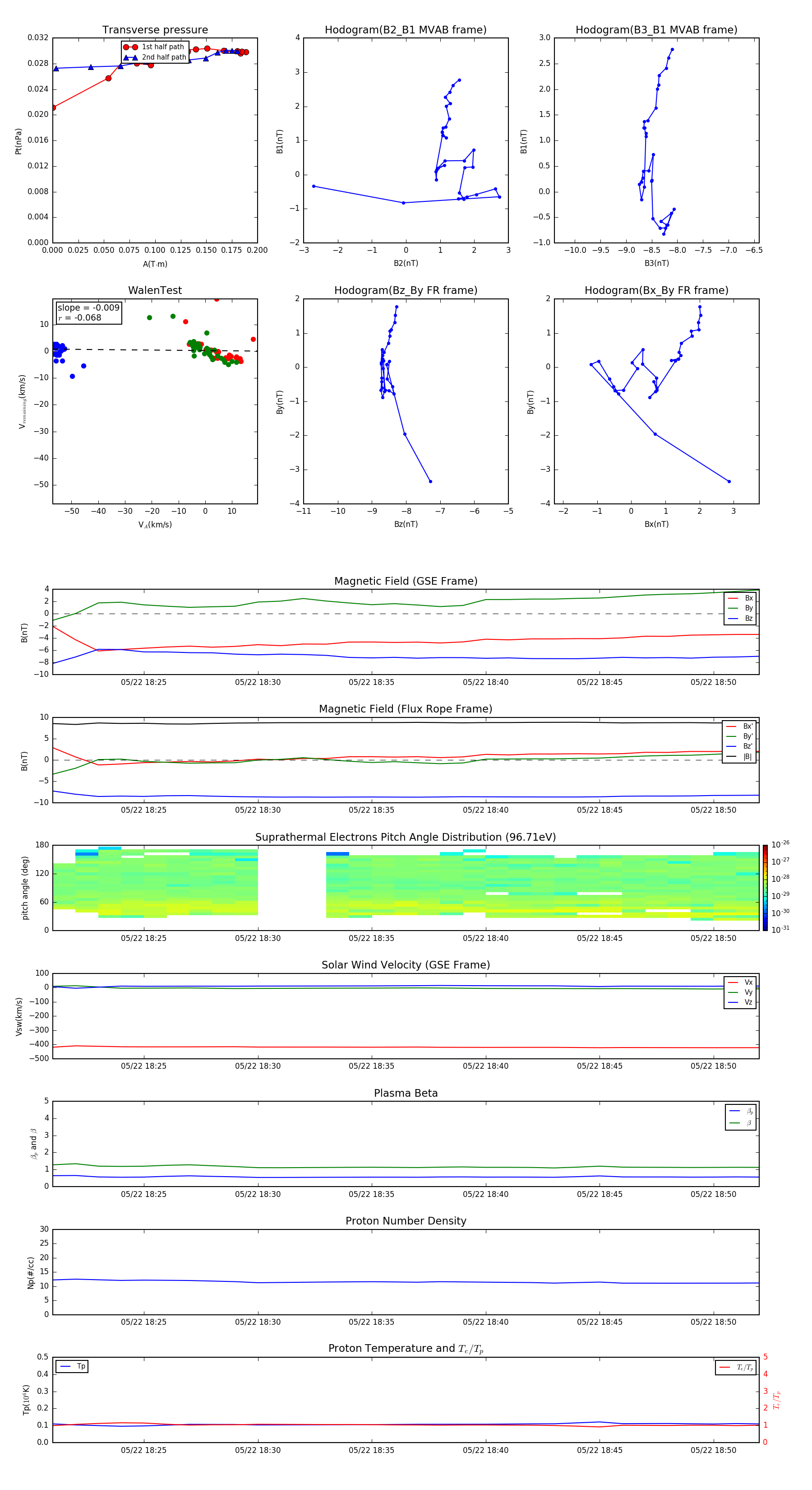
Flux Rope in 2007

Flux Rope Event 2007-05-22 18:21 ~ 2007-05-22 18:52 (32 minutes)


plot