HOME   LIST
‹–   –›

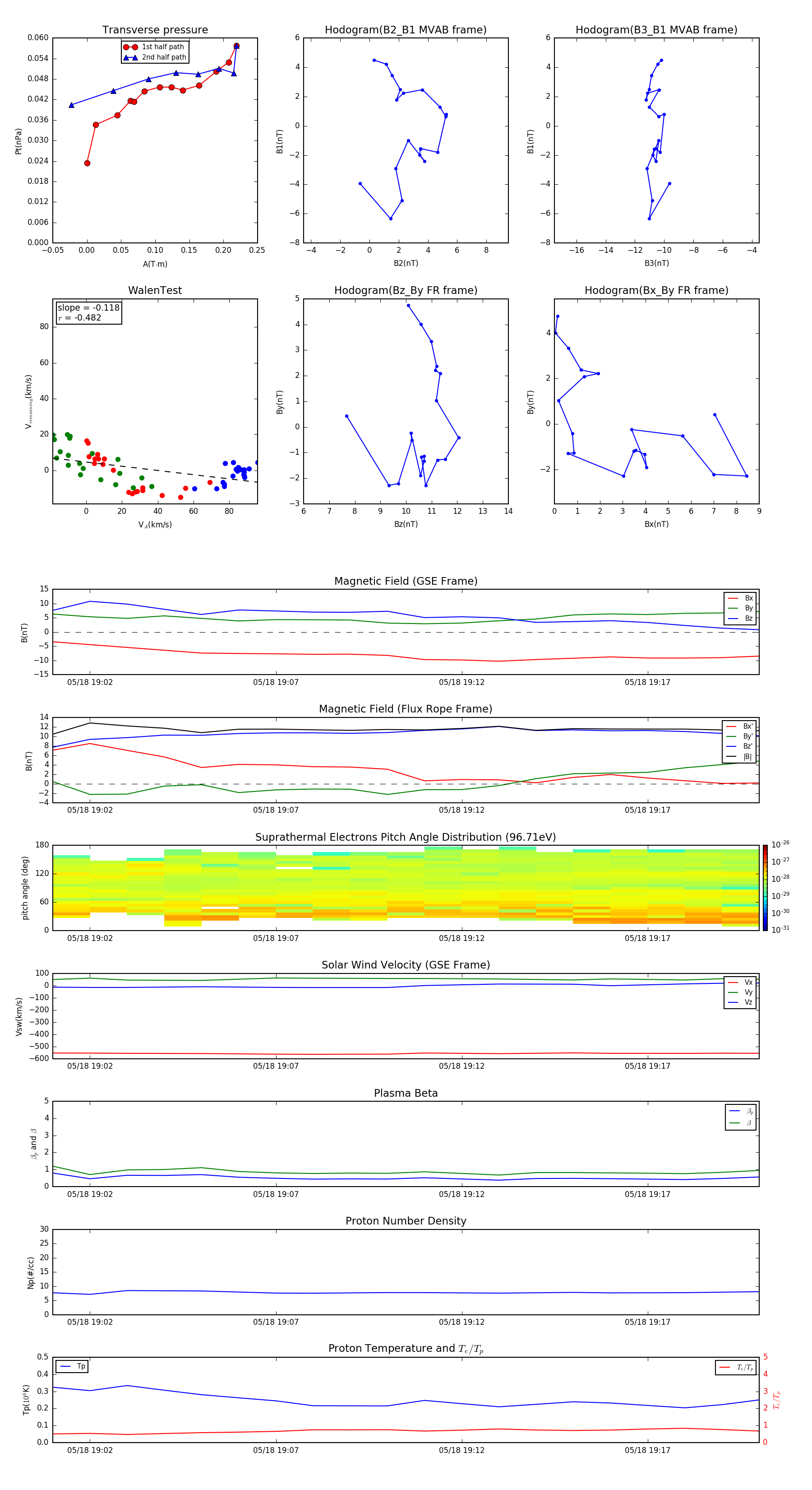
Flux Rope in 2007

Flux Rope Event 2007-05-18 19:01 ~ 2007-05-18 19:20 (20 minutes)


plot