HOME   LIST
‹–   –›

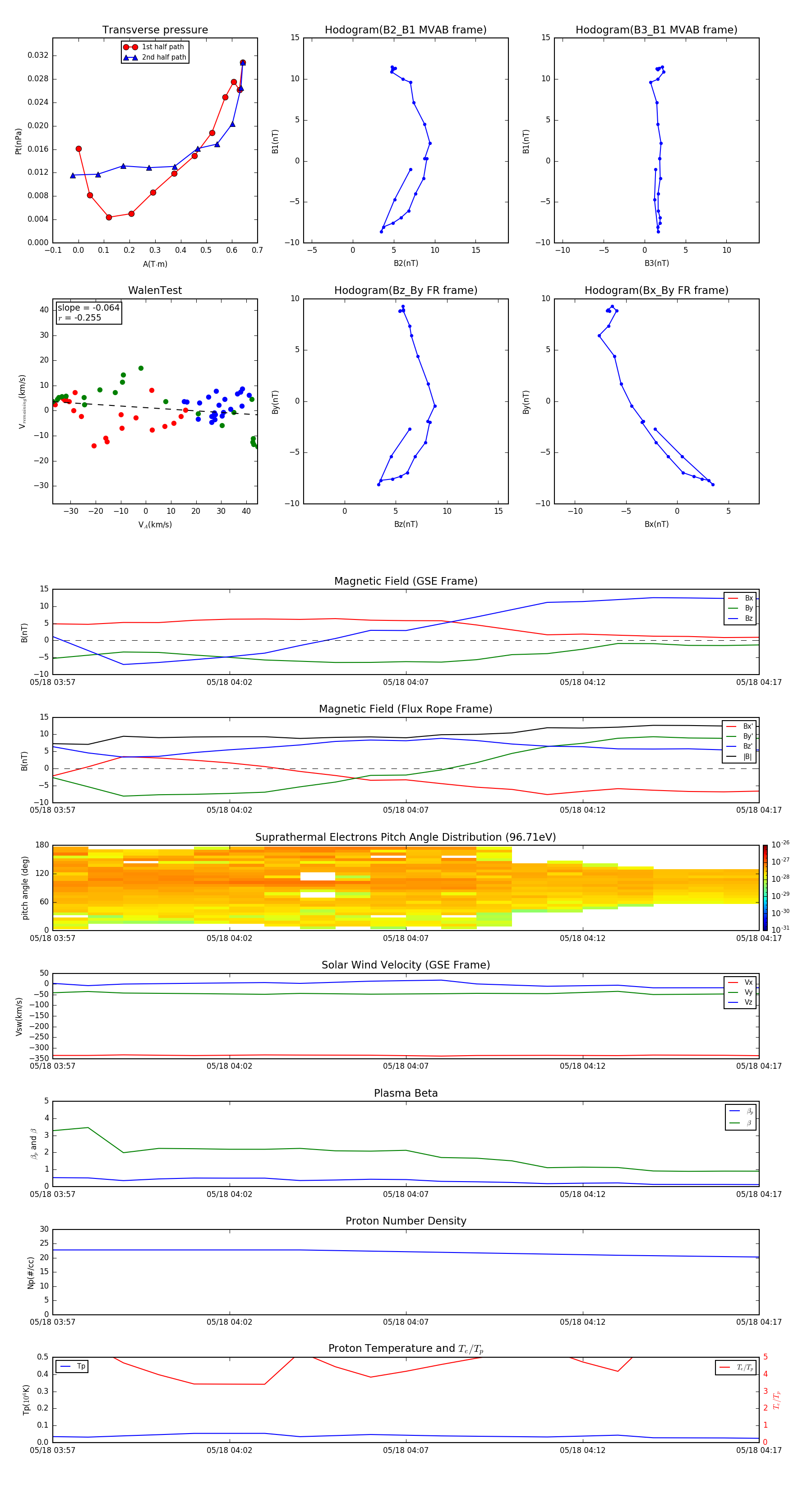
Flux Rope in 2007

Flux Rope Event 2007-05-18 03:57 ~ 2007-05-18 04:17 (21 minutes)


plot