HOME   LIST
‹–   –›

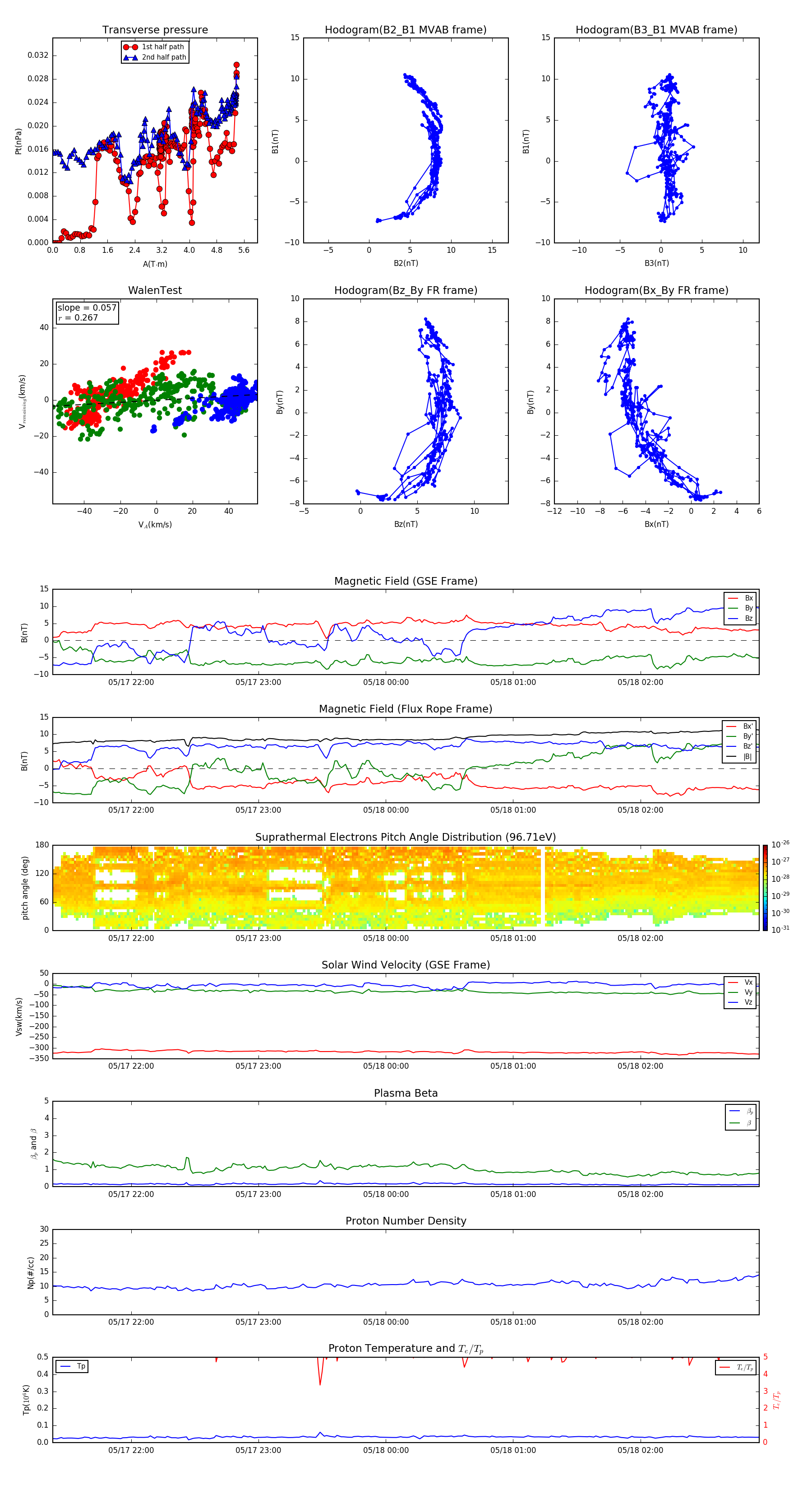
Flux Rope in 2007

Flux Rope Event 2007-05-17 21:23 ~ 2007-05-18 02:56 (334 minutes)


plot