HOME   LIST
‹–   –›

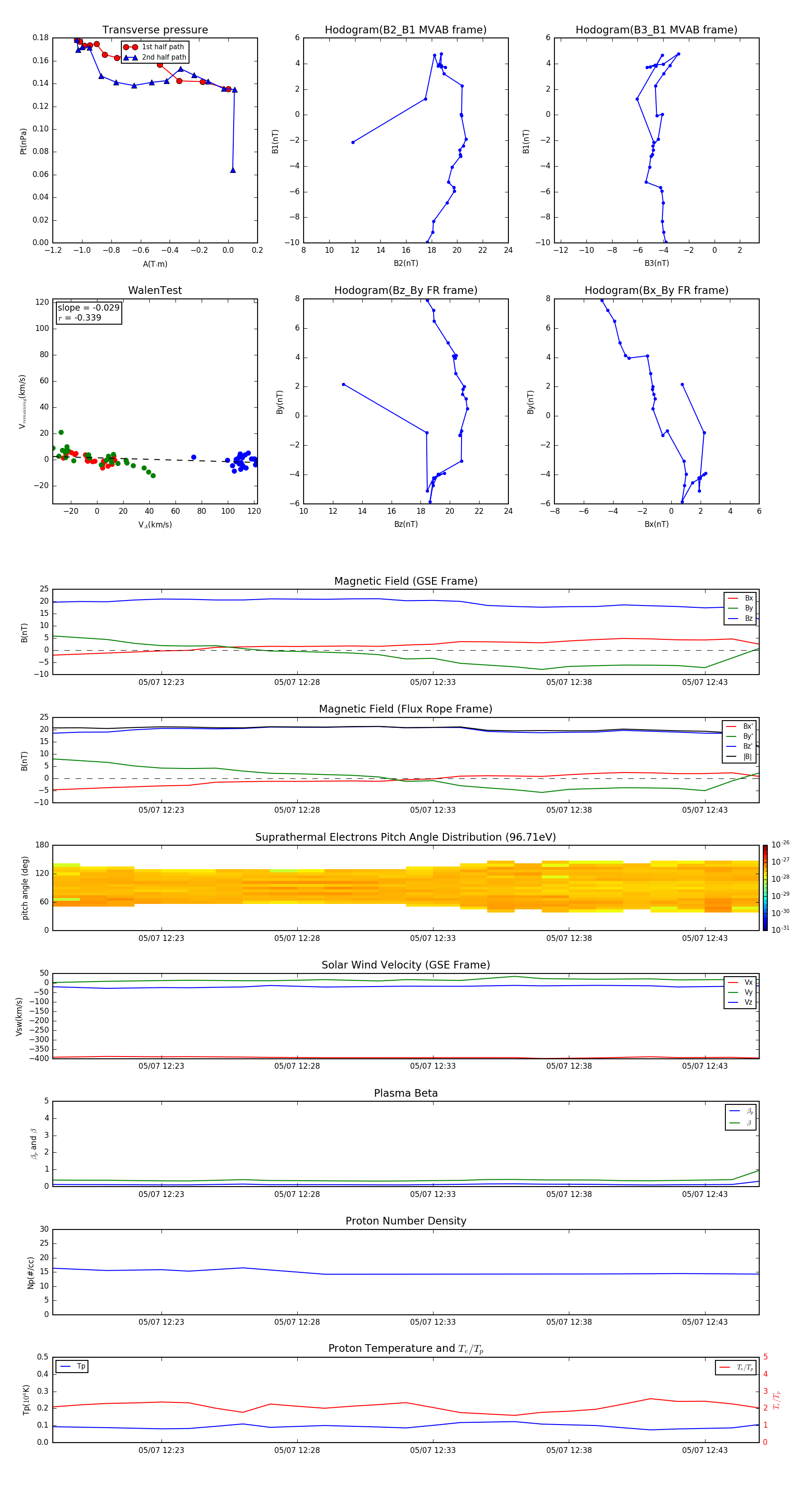
Flux Rope in 2007

Flux Rope Event 2007-05-07 12:19 ~ 2007-05-07 12:45 (27 minutes)


plot