HOME   LIST
‹–   –›

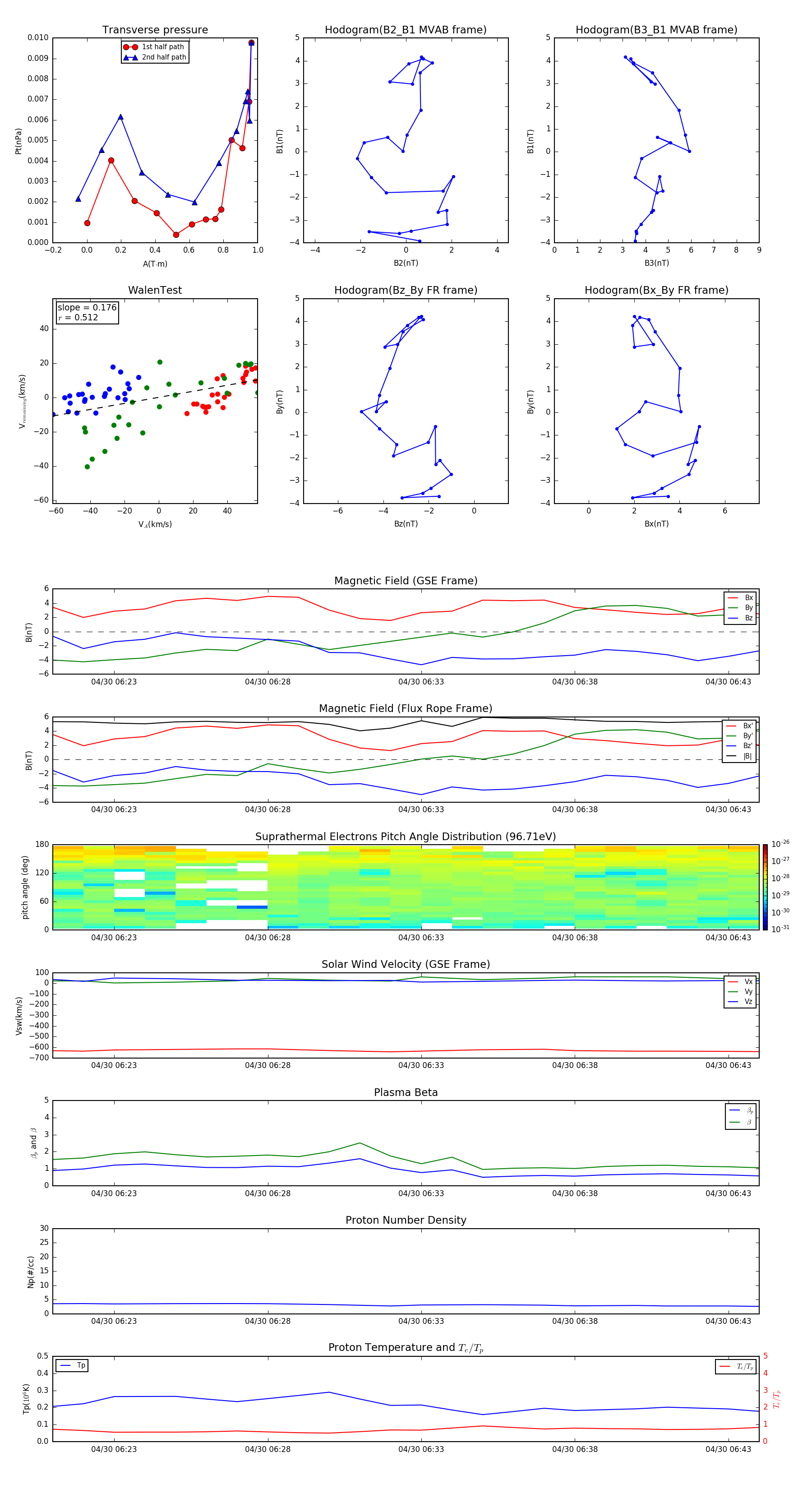
Flux Rope in 2007

Flux Rope Event 2007-04-30 06:21 ~ 2007-04-30 06:44 (24 minutes)


plot