HOME   LIST
‹–   –›

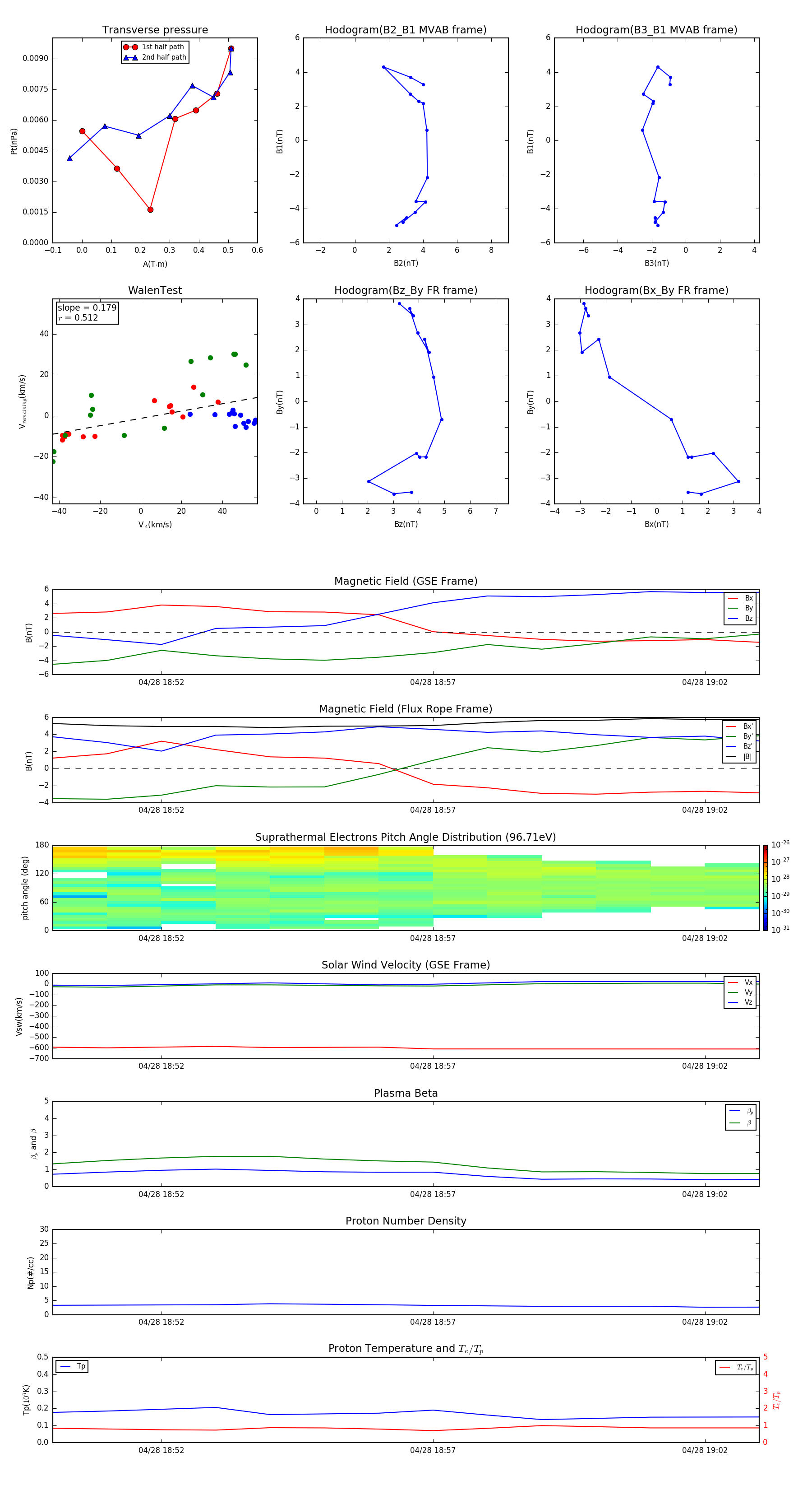
Flux Rope in 2007

Flux Rope Event 2007-04-28 18:50 ~ 2007-04-28 19:03 (14 minutes)


plot