HOME   LIST
‹–   –›

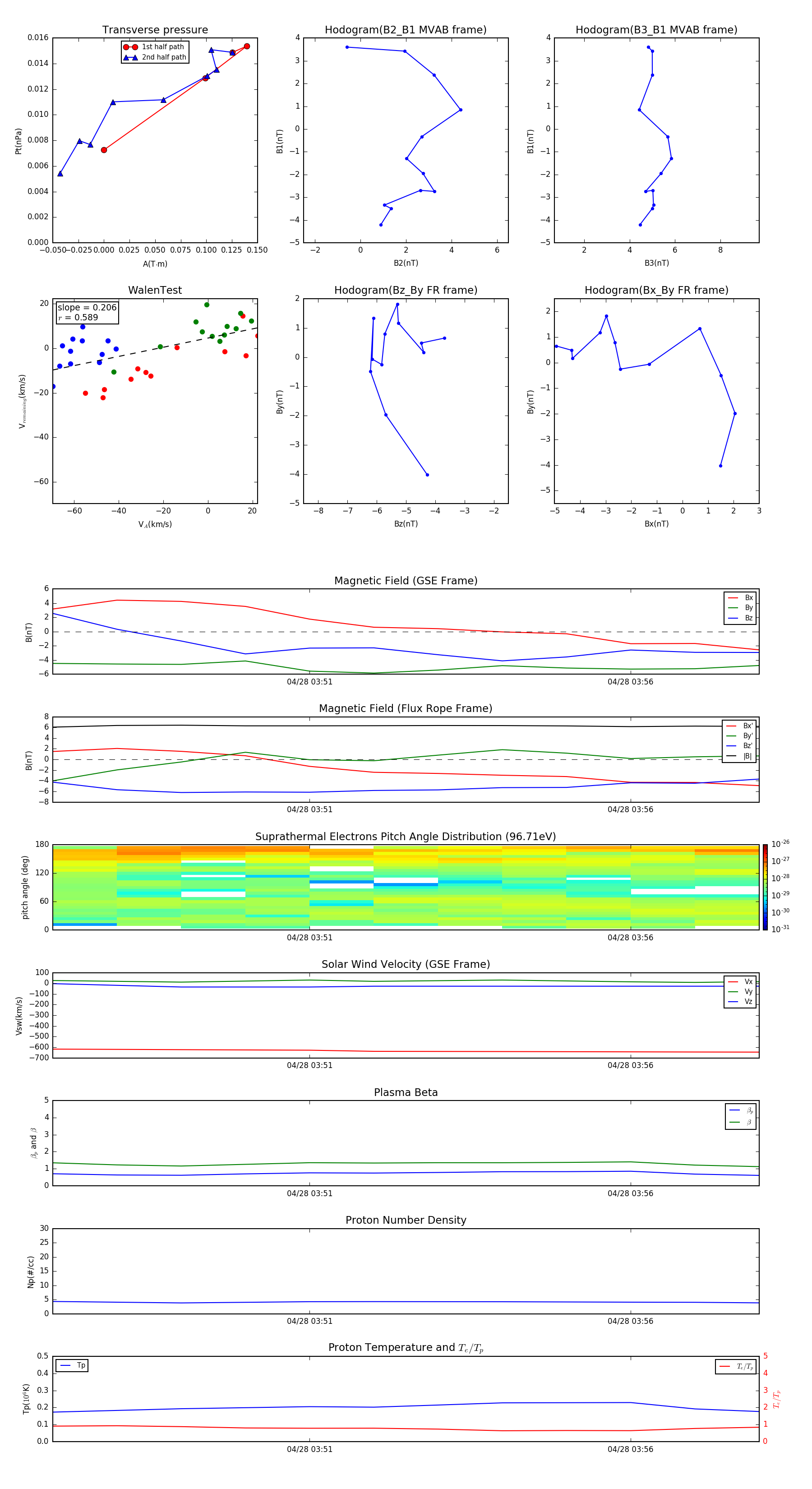
Flux Rope in 2007

Flux Rope Event 2007-04-28 03:47 ~ 2007-04-28 03:58 (12 minutes)


plot