HOME   LIST
‹–   –›

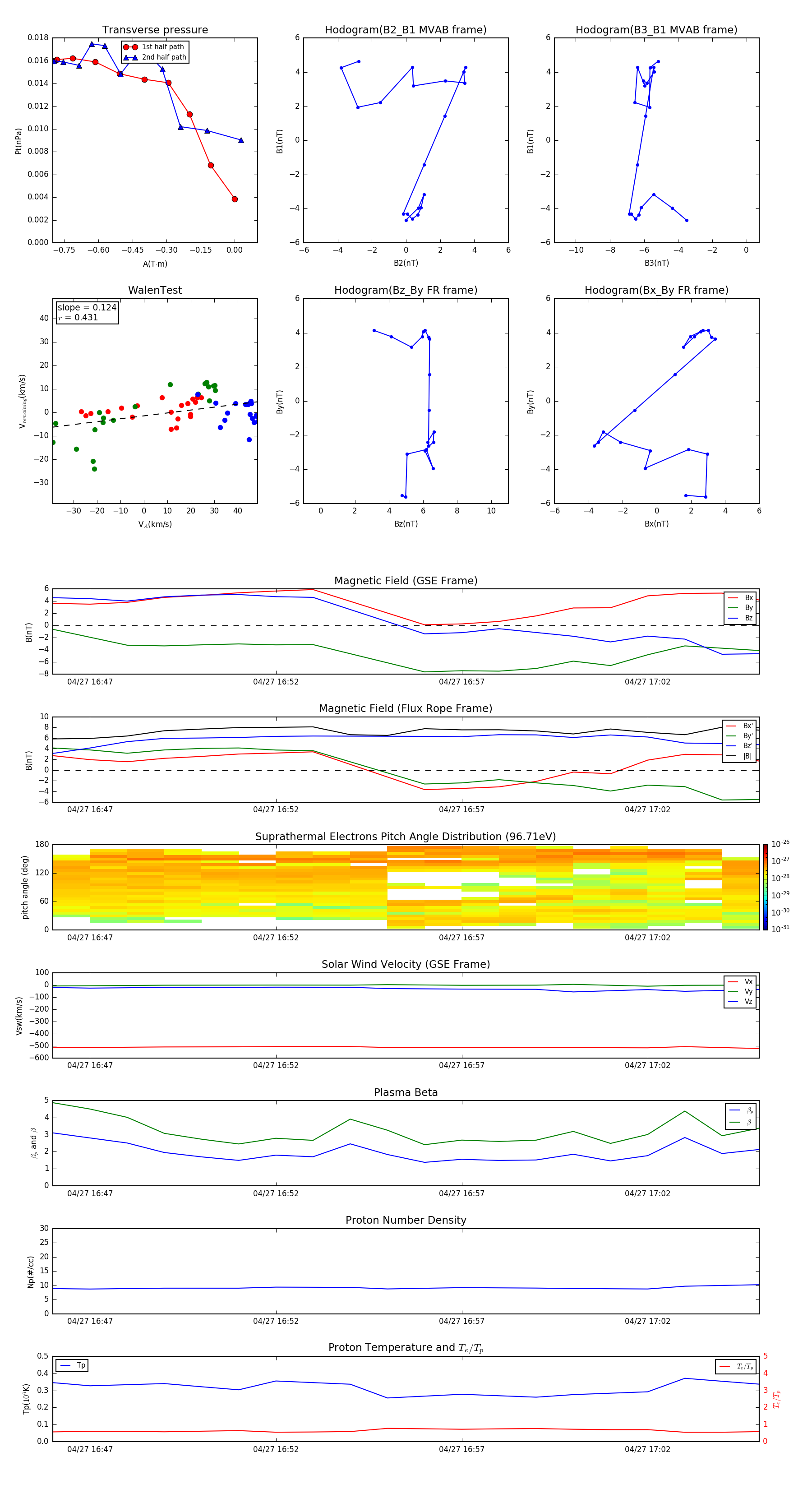
Flux Rope in 2007

Flux Rope Event 2007-04-27 16:46 ~ 2007-04-27 17:05 (20 minutes)


plot