HOME   LIST
‹–   –›

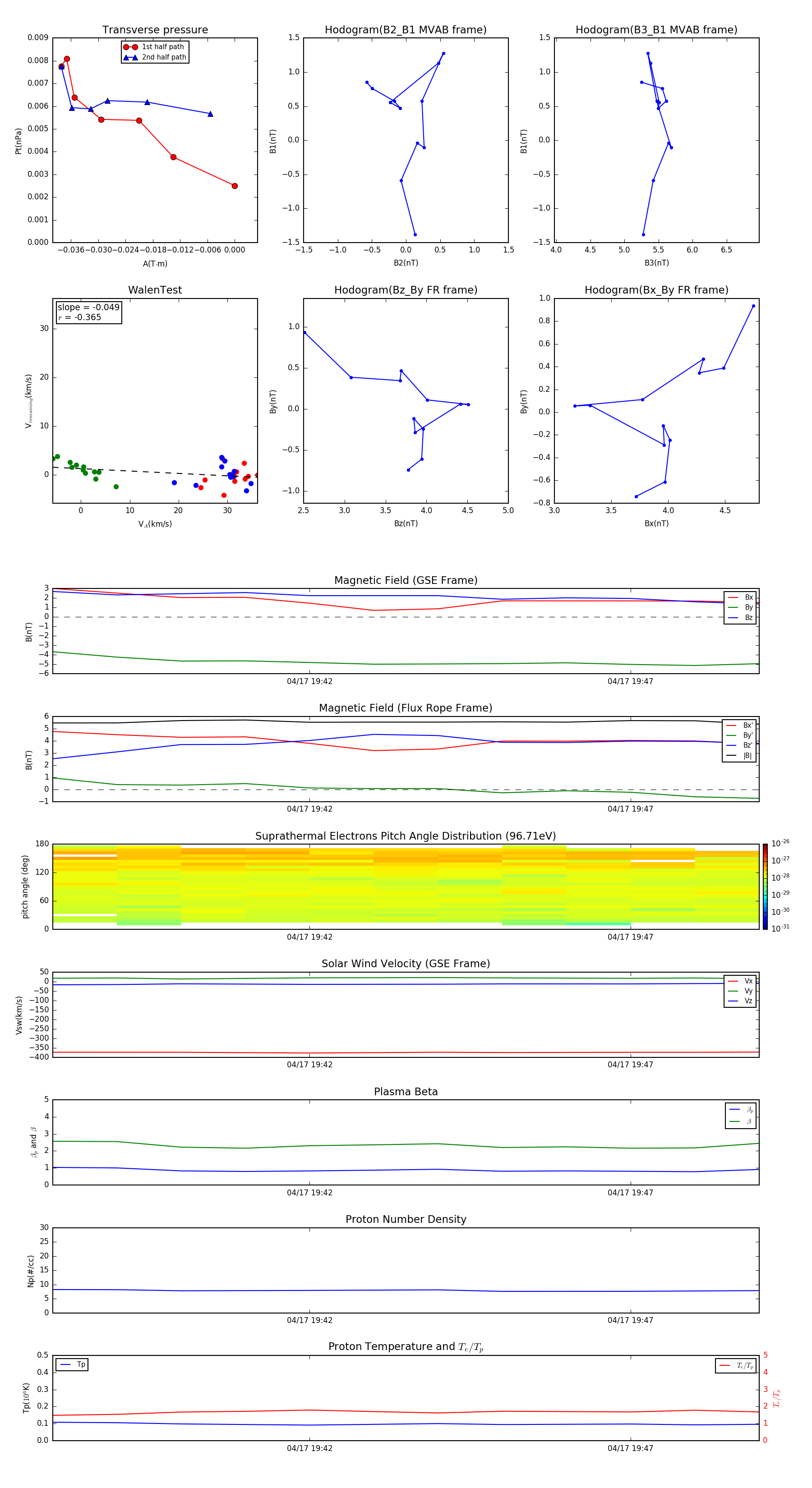
Flux Rope in 2007

Flux Rope Event 2007-04-17 19:38 ~ 2007-04-17 19:49 (12 minutes)


plot