HOME   LIST
‹–   –›

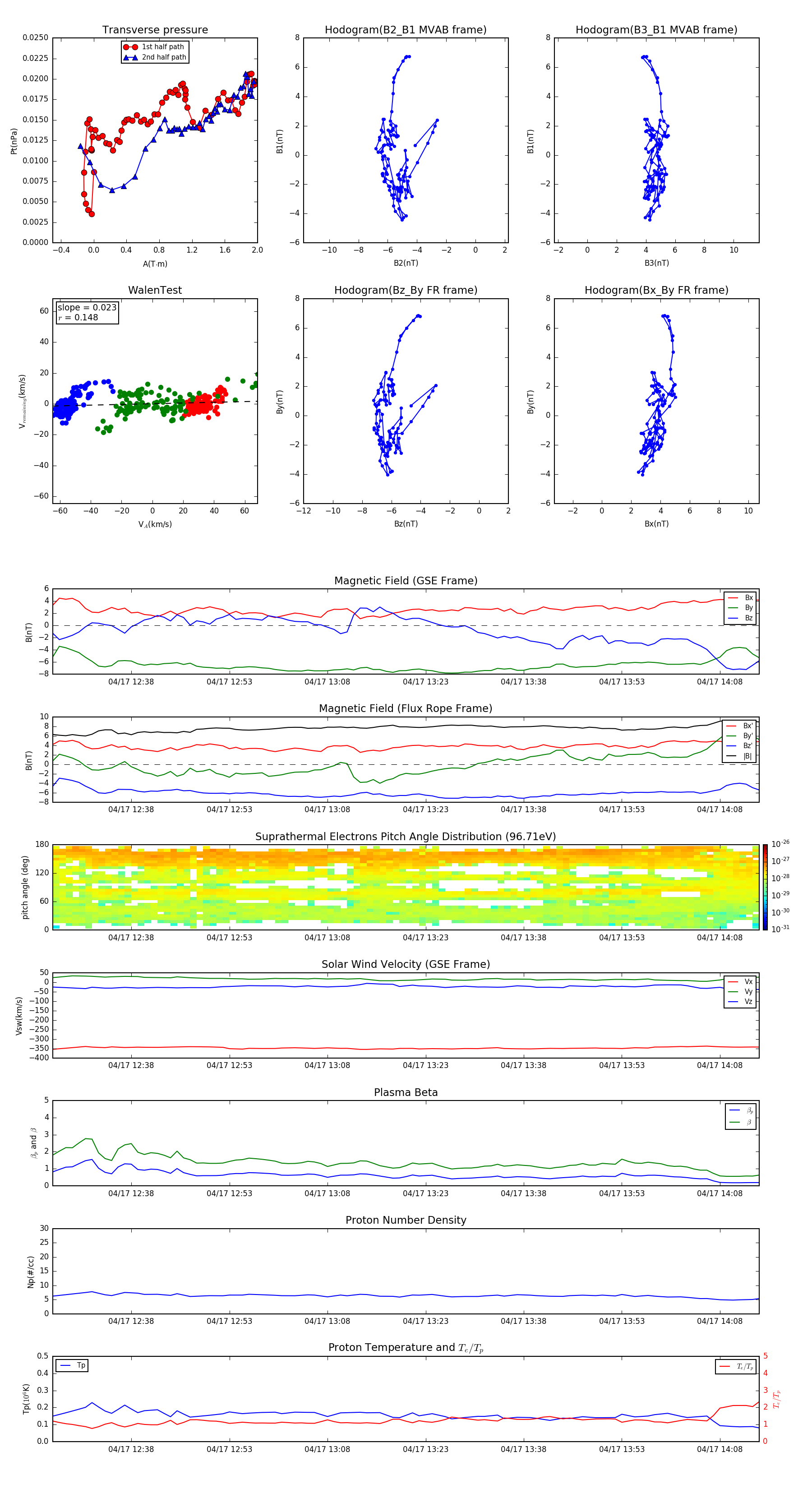
Flux Rope in 2007

Flux Rope Event 2007-04-17 12:26 ~ 2007-04-17 14:14 (109 minutes)


plot