HOME   LIST
‹–   –›

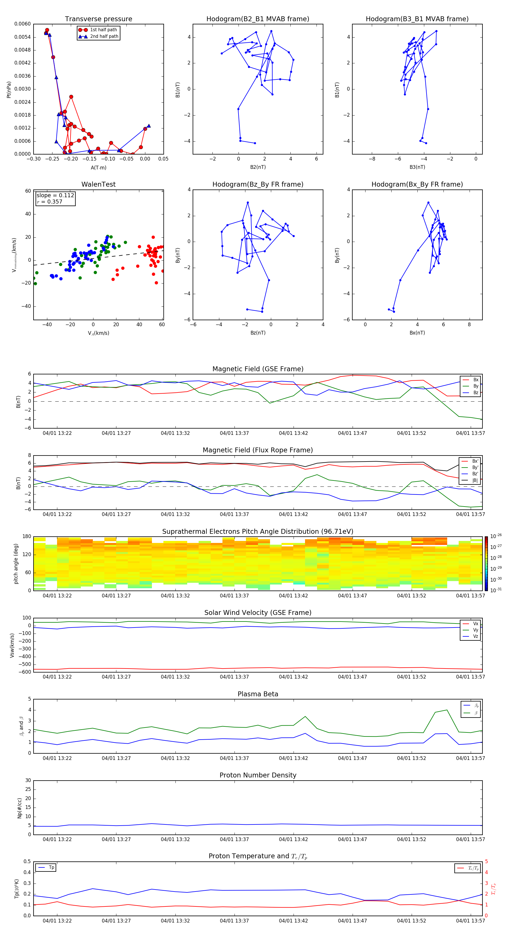
Flux Rope in 2007

Flux Rope Event 2007-04-01 13:20 ~ 2007-04-01 13:58 (39 minutes)


plot